龙湖观萃/龙湖观萃(奉贤)售楼处电话/周边配套-龙湖观萃售楼处地址-最新房价
扫描到手机,新闻随时看
扫一扫,用手机看文章
更加方便分享给朋友
龙湖观萃电话☎️ :400-8123-664(营销中心预约热线)
上海奉贤龙湖观萃售楼处电话☎️ :400-8123-664【营销中心】(来电尊享优惠活动)
Shanghai Fengxian Longhu Guancui Sales Office Tel: 400-8123-664 [Marketing Center] (Call to enjoy exclusive discounts)
温馨提示:提前预约销售人员看房,感谢您对售楼处的配合!
楼盘简介→房价→价格→楼盘地址→楼盘品质→产权时间
户型图→交通规划→认筹时间→开盘时间→备案价→项目配套
交房时间→楼盘详情→房价优惠折扣→售楼处电话→最新消息
最新详情→周边配套→学区配置→一房一价表→样板间→最新进展等
⚠免责声明:请尊重他人的努力和智慧,避免未经授权的复制或引用,以维护创作的公正性和原创性。
奉贤新城『龙湖观萃』开盘信息,奉贤新城龙湖观萃楼盘首页奢宅!奉贤龙湖观萃
4月16日,奉贤新城10单元8B-01地块(即天曜东地块)由龙湖竞得,短短一个月后,项目案名发布:
5月17日,龙湖继云河颂、御湖境之后,又一高端产品系正式发布,北京x上海x成都三大城市联合案名首发,定名龙湖·观萃。
奉贤新城『龙湖观萃』开盘信息,奉贤新城龙湖观萃楼盘首页奢宅!奉贤龙湖观萃
售楼处电话:400-8123-664
如有问题欢迎来电咨询,来电即可享受买房优惠!
直接电话拨打400-8123-664
作为全新的奢宅产品,龙湖·观萃在空间尺度、颜值、精装修、社区等方面都令人眼前一亮。
10单元已开发的新房项目,高层户型为83-143平,据消息,奉贤新城龙湖·观萃的户型面积段为100/120/140/180/185平,这将是10单元首个大平层改善产品!(信息仅供参考,实际以官方发布为准)
来源龙湖发布会视频
奉贤新城『龙湖观萃』开盘信息,奉贤新城龙湖观萃楼盘首页奢宅!奉贤龙湖观萃
售楼处电话:400-8123-664
如有问题欢迎来电咨询,来电即可享受买房优惠!
直接电话拨打400-8123-664
龙湖·观萃 报名通道
参考龙湖·观萃北京首发项目,项目设计了大尺度错层阳台、超配精装体系、架空层泛会等:
龙湖·观萃作为全国首个携「好房子」大赛一等奖落地的住宅项目,开拓性打造270°空中浮岛,刷新区域颜值封面。
以全维无界拓展空间,首创[SPACE+」超配精装体系,将更多空间让渡给生活。
联动社区商业以及架空层泛会所,所形成无界活力社群,并以「N+无界泛会所 无边际酒店式服务」打造家的第二会客厅。
图片来源于公开网站,为北京”好房子“获奖方案效果示意图,不代表最终实施方案
来源龙湖在北京
来源龙湖发布会视频
龙湖是深耕奉贤的品质开发商,已在奉贤新城开发了双龙湖天街、3个高品质住宅小区。


此次龙湖·观萃的登场,也拉开了苏贤港南侧社区开发的序幕。
区域内(苏贤港南)规划有3幅商住用地、1幅商业用地,以及体育、绿地用地。苏贤港南侧沿河新增百秀东路。
其中3块商住混合用地总体形成南低北高、东低西高的梯度关系,沿苏贤港界面塑造连续变化的城市天际线。
08B-01地块用地面积为3.81公顷,容积率2.2,建筑高度80米;
11B-04地块用地面积为2.09公顷,容积率1.8,建筑高度80米;
13B-01地块用地面积为1.57公顷,容积率1.8,建筑高度70米。
调整后局部规划图调整后局部规划图


奉贤新城『龙湖观萃』开盘信息,奉贤新城龙湖观萃楼盘首页奢宅!奉贤龙湖观萃
售楼处电话:400-8123-664
如有问题欢迎来电咨询,来电即可享受买房优惠!
直接电话拨打400-8123-664
龙湖·观萃房地联动价官宣43800元/平,较保利明玥宸光上涨2000元/平。
关注项目细节要求,最显著的变化就是中小套型面积标准:
前期为多层,≤90㎡,小高层,≤95㎡,高层,≤100㎡
现改为多层,≤100㎡,小高层,≤110㎡,高层,≤120㎡
10单元8B-01地块的中小套型住宅建筑面积不得低于地块住宅总建筑面积的55%。
10单元8B-01地块出让要求 来源土拍公示文件
前期地块出让要求 来源土拍公示文件
装修要求:
地块要求50%以上商品房全装修,装修标准(集采价)不低于2000元/平。
内部设置开放广场:
24小时开放,面积不小于1200平方米,建成后产权无偿移交政府,由政府负责运营管理。
同时地块内新增公共(步行)通道1条,满足连续舒适的步行要求,宽度不小于 6 米,长度不小于130米,且两端不得设置围墙,满足24小时对外开放。
配置公共服务设施:
日间照料中心,建筑面积200平方米
老年活动室,建筑面积200平方米
养育托管点,建筑面积360平方米
生活服务点,建筑面积300平方米
文化活动室,建筑面积100平方米
社区学校,建筑面积1000平方米
健身点,建筑面积300平方米
社区食堂,建筑面积200平方米
(新增公共服务设施建成后产权移交政府所有)
地块占地面积38060平,容积率2.2,用地性质为商业+住宅(比例2:8),其中商业建面16746平,住宅建面66986平。
1月11日,奉贤对该地块进行规划调整公示,根据人口结构的变化和市场需求的改变,将该地块住宅套数下限由669套降低为536套。
作为10单元的正轨交房,一街之隔便是龙湖天街、奉中附中附小,毋庸置疑,天曜东天生就是红盘属性。
10单元从2020年起进入新房集中开发期,接连上市7个项目共计3758套房源,认购组数近8000组,平均认购率212%。
不愧是被本地人爱称为“宇宙中心”的地段,新房热度不仅奉贤无出其右,放眼全市也可圈可点。
目前10单元的新房已经入尾盘销售阶段,全部待售新房不足100套,且没有新项目供应。
10单元上一次土拍还是在2022年6月1日,保利竞得10单元10-06地块,即保利明玥宸光,联动价4.18万/平。
“龙湖·观萃”的到来,或将再度掀起南桥购房热潮!
龙湖观萃电话☎️ :400-8123-664(营销中心预约热线)
上海奉贤龙湖观萃售楼处电话☎️ :400-8123-664【营销中心】(来电尊享优惠活动)
Shanghai Fengxian Longhu Guancui Sales Office Tel: 400-8123-664 [Marketing Center] (Call to enjoy exclusive discounts)
温馨提示:提前预约销售人员看房,感谢您对售楼处的配合!
楼盘简介→房价→价格→楼盘地址→楼盘品质→产权时间
户型图→交通规划→认筹时间→开盘时间→备案价→项目配套
交房时间→楼盘详情→房价优惠折扣→售楼处电话→最新消息
最新详情→周边配套→学区配置→一房一价表→样板间→最新进展等
⚠免责声明:请尊重他人的努力和智慧,避免未经授权的复制或引用,以维护创作的公正性和原创性。
2024年上海最新购房政策!房贷、首付比例有调整!
单身、已婚、离异在上海能买几套房?
买房之前,先要看一下是否有“买房资格”,那么上海的限购政策是怎么样的呢?
▶ 临港新片区购房政策:
1、非本市户籍购房资格由家庭调整为个人;
2、社保年限由原有的5年缩短至3年;
3、外地单身且在临港新片区工作满1年以上,在重点支持单位工作的人才仅需3个月,即有机会在细则划定范围内购房。(需申请购房资格确认函)
10月24日,金山区出台人才安居新政。其中提到,结合城镇布局、产业规划和转型需求,划定重点转型区域人才购房政策实施范围。
经区人才管理部门认定,同时符合单位条件、个人条件以及工作年限条件的非本市户籍人才,按规定在沪缴纳职工社会保险或个人所得税3年及以上、且在本市无住房的,可购买1套住房,同时购房资格由居民家庭调整为个人。
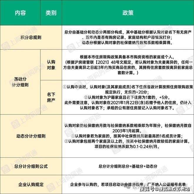
最全积分政策!怎么做到“60分”起步?
在了解是否有买房资格后,我们应该还要算一下自己的积分是多少?毕竟上海那些“品质地铁盘”“重点区域热盘”都会触发积分。
那么上海的积分怎么算呢?
*注:
1、认购对象在2021年1月22日(含)后赠与他人的房产,仍计入认购对象名下;
2、2021年7月24日起,通过赠与转让住房的,自转移登记日起5年内仍计入赠与人拥有住房套数;
3、承租的公有居住房屋计入认购对象名下住房套数;
4、认购比(认购组数/准售房源套数)>入围比(入围组数/准售房源套数),触发积分排序入围;
5、认购比≤1.3:1,不触发积分排序入围,全部纳入公证摇号。
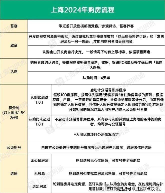
“不一样”的购房流程有哪些注意点?
上海因为有“积分制”的存在,所以购房流程与其他城市有一些小出入。
新房认购所需材料——认购人仅提供以下所列材料,增加认购材料的需报区房管部门审核同意。
(一)身份、婚姻、家庭关系证明材料类
1、身份证、户口簿
2、未成年人提供出生证
3、护照、港澳身份证、台胞证
4、现役军官证(含士官)、退役军官证
5、博士(含在读)学历证明或学籍证明
6、结婚证
7、离婚证、离婚协议或法院民事调解书、判决书(包括生效告知书)
(二)购房资格证明材料类
1、房屋权属证明(不动产登记证、房产证)
2、预告登记证明、网签合同
3、征收补偿安置协议
4、产调
5、非本市户籍家庭社保或者纳税证明材料
6、境外个人、港澳台居民,有效的劳务合同、工作类的居留许可证明
(三)资金证明类材料
1、个人信用报告
2、存款证明
“12.14”新政后上海贷款&首付怎么算?
2023年12月14日,上海突发两条新政,涉及了商贷,所以商贷和公积金贷款不同情况匹配条件也不同,需要根据住宅类型、购房套数认定,可自行匹配下方表格↓↓↓
至于首付比例,新政后各区域的政策如下↓↓↓
全市范围内,首套房最低首付款比例下调为30%;
二套房最低首付比例根据住房所在区域进行调整,临港以及嘉定、青浦、松江、奉贤、宝山、金山6个行政区的住房降至40%;其他区域全部调整为50%。
记住!新房交易只涉及“两税”
新房税费只要涉及到契税和房产税。(房产税需要等年平均销售价,所以2023年仅供参考)
此外,财联社报道:财政部、税务总局、住房城乡建设部发布《关于延续实施支持居民换购住房有关个人所得税政策的公告》。
其中提出,自2024年1月1日至2025年12月31日,对出售自有住房并在现住房出售后1年内在市场重新购买住房的纳税人,对其出售现住房已缴纳的个人所得税予以退税优惠。
其中,新购住房金额大于或等于现住房转让金额的,全部退还已缴纳的个人所得税。
新购住房金额小于现住房转让金额的,按新购住房金额占现住房转让金额的比例退还出售现住房已缴纳的个人所得税。
也就是说,只要你卖房后,名下无房,不只是可以按首套房,三成首付贷款。并且,卖房后1年内买房,都可以给你退税!
至于退税的细节问题,则延续了2022年10月1日起至2023年12月31日1年内置换买房退个税细节。
龙湖观萃电话☎️ :400-8123-664(营销中心预约热线)
上海奉贤龙湖观萃售楼处电话☎️ :400-8123-664【营销中心】(来电尊享优惠活动)
Shanghai Fengxian Longhu Guancui Sales Office Tel: 400-8123-664 [Marketing Center] (Call to enjoy exclusive discounts)
温馨提示:提前预约销售人员看房,感谢您对售楼处的配合!
楼盘简介→房价→价格→楼盘地址→楼盘品质→产权时间
户型图→交通规划→认筹时间→开盘时间→备案价→项目配套
交房时间→楼盘详情→房价优惠折扣→售楼处电话→最新消息
最新详情→周边配套→学区配置→一房一价表→样板间→最新进展等
⚠免责声明:请尊重他人的努力和智慧,避免未经授权的复制或引用,以维护创作的公正性和原创性。
声明:本文由入驻焦点开放平台的作者撰写,除焦点官方账号外,观点仅代表作者本人,不代表焦点立场。


