中建颐璟台售楼处-中建颐璟台开盘时间-小区配套-楼盘位置详情-房价优惠
扫描到手机,新闻随时看
扫一扫,用手机看文章
更加方便分享给朋友
✅✅中建颐璟台
中建颐璟臺电话☎️ :400-8123-664(营销中心预约热线)
China Construction Yijing Station Phone ☎️: 400-8123-664 (Marketing Center Appointment Hotline)
上海青浦中建颐璟臺售楼处电话☎️ :400-8123-664【营销中心】(来电尊享优惠活动)
Shanghai Qingpu Zhongjian Yijingtai sales office phone number ☎️: 400-8123-664 [Marketing Center] (call to enjoy exclusive discounts)
➤➤➤➤〢如有问题欢迎来电咨询〢专业一对一热情服务,让您用专业眼光去买房。看房需提前预约〢➤➤➤➤
➤➤➤➤〢If you have any questions, please call us for consultation〢Professional one-on-one enthusiastic service, allowing you to buy a house with a professional vision.You need to make an appointment in advance to view the house〢➤➤➤➤
@本电话为开发商提供线上售楼电话,楼盘项目全面介绍(包含楼盘简介,房价,价格,楼盘地址,楼盘品质,产权时间,户型图,交通规划,认筹时间,开盘时间,备案价,项目配套,交房时间,楼盘详情,房价优惠,折扣,售楼处电话,最新消息,最新详情,周边配套,学区配置,一房一价表,样板间,最新进展等详情咨询)
@This phone number provides developers with an online sales phone number and a comprehensive introduction to the property project (including property introduction, house price, price, property address, property quality, property rights time, floor plan, transportation plan, subscription time, opening time, and filing price , project supporting facilities, delivery time, real estate details, house price discounts, discounts, sales office phone number, latest news, latest details, surrounding supporting facilities, school district configuration, price list for one room, model room, latest progress, etc. Please consult for details)
资料来源:该项目笔记为开发商、销售人士创作。如有抄袭夸大,必追究法律责任!!!
Source: This project note was created by developers and salespeople.If there is any plagiarism or exaggeration, legal responsibility will be pursued!!!
免责声明:本宣传资料包括尺寸、图片、插图、文字描述、周边配套、建筑、市政设施或其他资料等,仅供形象宣传和参考之用。本项目所涉数据及区域资源的相关信息,仅供参考,以政府最终呈现为准。本广告所涉及内容仅作为要约邀请,不作为开发企业的承诺,相关内容以政府最终批准文件和双方签署的合同为准。最终解释权归开发商所有。
Disclaimer: This promotional material includes dimensions, pictures, illustrations, text descriptions, surrounding facilities, buildings, municipal facilities or other information, etc., and is for image promotion and reference purposes only.The data involved in this project and the relevant information on regional resources are for reference only and are subject to the final presentation by the government.The content involved in this advertisement is only an invitation to offer and does not serve as a commitment by the development company. The relevant content is subject to the final government approval document and the contract signed by both parties.The final right of interpretation belongs to the developer.

中建颐璟臺电话☎️ :400-8123-664(营销中心预约热线)
China Construction Yijing Station Phone ☎️: 400-8123-664 (Marketing Center Appointment Hotline)

中建颐璟臺电话☎️ :400-8123-664(营销中心预约热线)
China Construction Yijing Station Phone ☎️: 400-8123-664 (Marketing Center Appointment Hotline)
当虹桥主城进一步同频世界
越来越繁华的都会
如何对话越来越渴望宁静的少数人
中建·颐璟台沉浸式理想社区给出了答案。
中建颐璟臺电话☎️ :400-8123-664(营销中心预约热线)
China Construction Yijing Station Phone ☎️: 400-8123-664 (Marketing Center Appointment Hotline)
效果图
社区规划之初,最大角度的保留河景视野、最大程度的将自然、人文、艺术生活巧妙融合,成为园林规划师与开发商的共识。为此,从归家、社交、休闲、观景等各个角度的沉浸式体验出发,通过建筑与园林共同构建自然沉浸的舒居享受,成为一种必然。
中建颐璟臺电话☎️ :400-8123-664(营销中心预约热线)
China Construction Yijing Station Phone ☎️: 400-8123-664 (Marketing Center Appointment Hotline)
相较其他项目,中建·颐璟台的社区入口不再是寻常的大门,尽管宽阔威仪的大门更显气派,但于国匠造园理念而言,沉浸式体验与仪式感更显珍稀。
riverview mansion
中建颐璟臺电话☎️ :400-8123-664(营销中心预约热线)
China Construction Yijing Station Phone ☎️: 400-8123-664 (Marketing Center Appointment Hotline)
效果图
社区入口设计时,不惜成本以星级标准打造酒店式入户大堂,搭配地毯式铺装和仪式水景,艺术精奢质感得以最大程度的体现。
而入户大堂内部,接待区、休憩区、儿童区的设置,兼具实用性与仪式感,业主可直接于此接待访客,陪孩子玩耍,这种沉浸式归家体验,进一步彰显业主的尊贵身份。
中建颐璟臺电话☎️ :400-8123-664(营销中心预约热线)
China Construction Yijing Station Phone ☎️: 400-8123-664 (Marketing Center Appointment Hotline)
既有活力又有诗意的生活场景,在这里不只是想象,以天然河景为界,社区北侧打造滨水健康漫步长廊,社区内是活力跑道和观景卡座,运动、休憩皆可满足,一栏之隔便是紧邻项目的生态河岸,休憩之余,四季水景尽收眼底。
riverview mansion
中建颐璟臺电话☎️ :400-8123-664(营销中心预约热线)
China Construction Yijing Station Phone ☎️: 400-8123-664 (Marketing Center Appointment Hotline)
效果图
有别于兼具活力与诗意的北侧滨水廊道,社区南侧特别打造秘密花园长廊。亲子花园、动能花园、艺术花园、疗愈草坪等多元场景通过游园步道有机融合,不仅是孩子好奇心的天然施展空间,也是邻里社交、老人休闲的好去处。南北双廊的不同功能,共同构成中建·颐璟台都市与自然的诗意转场,守护业主缤纷浪漫的精神空间。
中建颐璟臺电话☎️ :400-8123-664(营销中心预约热线)
China Construction Yijing Station Phone ☎️: 400-8123-664 (Marketing Center Appointment Hotline)
效果图
很多时候,城市人居关系被束缚在家人之间,而社区内的泛会所空间,则为邻里温情提供重新萌芽的土壤。社区打破建筑与景观的隔阂,于1、2号楼打造架空层空间,让建筑仿若浮游的半岛,形成更具自然气息的社区泛会所大堂。
riverview mansion

中建颐璟臺电话☎️ :400-8123-664(营销中心预约热线)
China Construction Yijing Station Phone ☎️: 400-8123-664 (Marketing Center Appointment Hotline)
效果图
儿童活力区、互动休闲区、长者康养区、邻里社交区,不同配套装置的打造,将泛会所空间天然区隔出满足全龄段业主休闲需求的功能空间。无遮挡的设计,让阳光与园林景观也延伸其中,织就水岸生活的惬意悠然。
中建颐璟臺电话☎️ :400-8123-664(营销中心预约热线)
China Construction Yijing Station Phone ☎️: 400-8123-664 (Marketing Center Appointment Hotline)
效果图
如果说飞翼曲线与玻璃立面的现代建筑,是国匠中建对虹桥主城的锐利致敬,那不张扬,甚至饱含温情的沉浸式社区园林,就是献给中建家人生活乐章。花草、廊道、架空层不再是器物,而是承托生活理想的载体,与每位居者内心的理想世界欣然相逢。
项目全套户型图及点评
约99-102㎡ 3房2厅2卫▼
中建颐璟臺电话☎️ :400-8123-664(营销中心预约热线)
China Construction Yijing Station Phone ☎️: 400-8123-664 (Marketing Center Appointment Hotline)
户型点评:百平左右的户型打造三室很常见,但能同时做到南向3.5开间属实难得;餐客横厅更是达到了约5.1米的宽度设计,大幅提升了生活舒适度、以及实用性;主卧套房,涵盖步入式衣帽间与独立卫浴,南向自带飘窗,缔造尊贵私密私享。
约133-134㎡ 3房2厅2卫▼
中建颐璟臺电话☎️ :400-8123-664(营销中心预约热线)
China Construction Yijing Station Phone ☎️: 400-8123-664 (Marketing Center Appointment Hotline)
户型点评:大尺度南向四开间,不只带来视野提升,更契合当下生活对阳光、通风的更高诉求;宽度约6.7米的横厅是点睛之笔,可自主隔离一间功能房,居家办公室、健身房、电竞房随心改造,品质感直线拉升。
约142㎡ 3房2厅2卫▼
中建颐璟臺电话☎️ :400-8123-664(营销中心预约热线)
China Construction Yijing Station Phone ☎️: 400-8123-664 (Marketing Center Appointment Hotline)
户型点评:两条天然河道从中建颐璟臺北侧和西侧蜿蜒流过,而140平这个户型最大的特点就是增加西侧开窗设计,整个房型三面采光,不但提升房间采光通风,更能完美拥有西侧北侧双河视野,一线河景尽收眼底;同时,约7.4米的大尺度横厅,除了拥有更大的采光面外,也可以根据需求自主隔离功能房空间。
样板间实景图▼
中建颐璟臺电话☎️ :400-8123-664(营销中心预约热线)
China Construction Yijing Station Phone ☎️: 400-8123-664 (Marketing Center Appointment Hotline)
中建颐璟臺电话☎️ :400-8123-664(营销中心预约热线)
China Construction Yijing Station Phone ☎️: 400-8123-664 (Marketing Center Appointment Hotline)
✅✅中建颐璟台
中建颐璟臺电话☎️ :400-8123-664(营销中心预约热线)
China Construction Yijing Station Phone ☎️: 400-8123-664 (Marketing Center Appointment Hotline)
上海青浦中建颐璟臺售楼处电话☎️ :400-8123-664【营销中心】(来电尊享优惠活动)
Shanghai Qingpu Zhongjian Yijingtai sales office phone number ☎️: 400-8123-664 [Marketing Center] (call to enjoy exclusive discounts)
➤➤➤➤〢如有问题欢迎来电咨询〢专业一对一热情服务,让您用专业眼光去买房。看房需提前预约〢➤➤➤➤
➤➤➤➤〢If you have any questions, please call us for consultation〢Professional one-on-one enthusiastic service, allowing you to buy a house with a professional vision.You need to make an appointment in advance to view the house〢➤➤➤➤
@本电话为开发商提供线上售楼电话,楼盘项目全面介绍(包含楼盘简介,房价,价格,楼盘地址,楼盘品质,产权时间,户型图,交通规划,认筹时间,开盘时间,备案价,项目配套,交房时间,楼盘详情,房价优惠,折扣,售楼处电话,最新消息,最新详情,周边配套,学区配置,一房一价表,样板间,最新进展等详情咨询)
@This phone number provides developers with an online sales phone number and a comprehensive introduction to the property project (including property introduction, house price, price, property address, property quality, property rights time, floor plan, transportation plan, subscription time, opening time, and filing price , project supporting facilities, delivery time, real estate details, house price discounts, discounts, sales office phone number, latest news, latest details, surrounding supporting facilities, school district configuration, price list for one room, model room, latest progress, etc. Please consult for details)
资料来源:该项目笔记为开发商、销售人士创作。如有抄袭夸大,必追究法律责任!!!
Source: This project note was created by developers and salespeople.If there is any plagiarism or exaggeration, legal responsibility will be pursued!!!
免责声明:本宣传资料包括尺寸、图片、插图、文字描述、周边配套、建筑、市政设施或其他资料等,仅供形象宣传和参考之用。本项目所涉数据及区域资源的相关信息,仅供参考,以政府最终呈现为准。本广告所涉及内容仅作为要约邀请,不作为开发企业的承诺,相关内容以政府最终批准文件和双方签署的合同为准。最终解释权归开发商所有。
Disclaimer: This promotional material includes dimensions, pictures, illustrations, text descriptions, surrounding facilities, buildings, municipal facilities or other information, etc., and is for image promotion and reference purposes only.The data involved in this project and the relevant information on regional resources are for reference only and are subject to the final presentation by the government.The content involved in this advertisement is only an invitation to offer and does not serve as a commitment by the development company. The relevant content is subject to the final government approval document and the contract signed by both parties.The final right of interpretation belongs to the developer.
2024年上海最新购房政策!房贷、首付比例有调整!
单身、已婚、离异在上海能买几套房?
买房之前,先要看一下是否有“买房资格”,那么上海的限购政策是怎么样的呢?
▶ 临港新片区购房政策:
1、非本市户籍购房资格由家庭调整为个人;
2、社保年限由原有的5年缩短至3年;
3、外地单身且在临港新片区工作满1年以上,在重点支持单位工作的人才仅需3个月,即有机会在细则划定范围内购房。(需申请购房资格确认函)
10月24日,金山区出台人才安居新政。其中提到,结合城镇布局、产业规划和转型需求,划定重点转型区域人才购房政策实施范围。
经区人才管理部门认定,同时符合单位条件、个人条件以及工作年限条件的非本市户籍人才,按规定在沪缴纳职工社会保险或个人所得税3年及以上、且在本市无住房的,可购买1套住房,同时购房资格由居民家庭调整为个人。
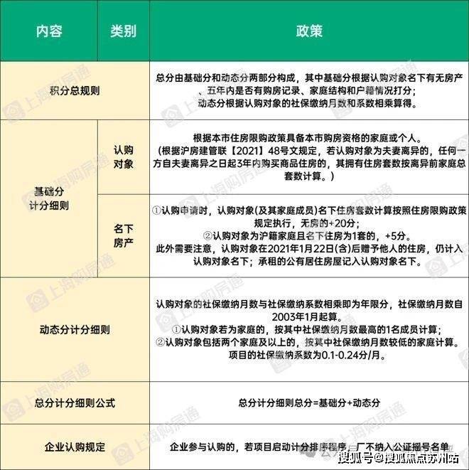
最全积分政策!怎么做到“60分”起步?
在了解是否有买房资格后,我们应该还要算一下自己的积分是多少?毕竟上海那些“品质地铁盘”“重点区域热盘”都会触发积分。
那么上海的积分怎么算呢?
*注:
1、认购对象在2021年1月22日(含)后赠与他人的房产,仍计入认购对象名下;
2、2021年7月24日起,通过赠与转让住房的,自转移登记日起5年内仍计入赠与人拥有住房套数;
3、承租的公有居住房屋计入认购对象名下住房套数;
4、认购比(认购组数/准售房源套数)>入围比(入围组数/准售房源套数),触发积分排序入围;
5、认购比≤1.3:1,不触发积分排序入围,全部纳入公证摇号。
“不一样”的购房流程有哪些注意点?
上海因为有“积分制”的存在,所以购房流程与其他城市有一些小出入。
新房认购所需材料——认购人仅提供以下所列材料,增加认购材料的需报区房管部门审核同意。
(一)身份、婚姻、家庭关系证明材料类
1、身份证、户口簿
2、未成年人提供出生证
3、护照、港澳身份证、台胞证
4、现役军官证(含士官)、退役军官证
5、博士(含在读)学历证明或学籍证明
6、结婚证
7、离婚证、离婚协议或法院民事调解书、判决书(包括生效告知书)
(二)购房资格证明材料类
1、房屋权属证明(不动产登记证、房产证)
2、预告登记证明、网签合同
3、征收补偿安置协议
4、产调
5、非本市户籍家庭社保或者纳税证明材料
6、境外个人、港澳台居民,有效的劳务合同、工作类的居留许可证明
(三)资金证明类材料
1、个人信用报告
2、存款证明
“12.14”新政后上海贷款&首付怎么算?
2023年12月14日,上海突发两条新政,涉及了商贷,所以商贷和公积金贷款不同情况匹配条件也不同,需要根据住宅类型、购房套数认定,可自行匹配下方表格↓↓↓
至于首付比例,新政后各区域的政策如下↓↓↓
全市范围内,首套房最低首付款比例下调为30%;
二套房最低首付比例根据住房所在区域进行调整,临港以及嘉定、青浦、松江、奉贤、宝山、金山6个行政区的住房降至40%;其他区域全部调整为50%。
记住!新房交易只涉及“两税”
新房税费只要涉及到契税和房产税。(房产税需要等年平均销售价,所以2023年仅供参考)
此外,财联社报道:财政部、税务总局、住房城乡建设部发布《关于延续实施支持居民换购住房有关个人所得税政策的公告》。
其中提出,自2024年1月1日至2025年12月31日,对出售自有住房并在现住房出售后1年内在市场重新购买住房的纳税人,对其出售现住房已缴纳的个人所得税予以退税优惠。
其中,新购住房金额大于或等于现住房转让金额的,全部退还已缴纳的个人所得税。
新购住房金额小于现住房转让金额的,按新购住房金额占现住房转让金额的比例退还出售现住房已缴纳的个人所得税。
也就是说,只要你卖房后,名下无房,不只是可以按首套房,三成首付贷款。并且,卖房后1年内买房,都可以给你退税!
至于退税的细节问题,则延续了2022年10月1日起至2023年12月31日1年内置换买房退个税细节。
声明:本文由入驻焦点开放平台的作者撰写,除焦点官方账号外,观点仅代表作者本人,不代表焦点立场。


