桂语江南售楼处电话→桂语江南售楼中心首页网站→楼盘百科详情→24h在线电话
扫描到手机,新闻随时看
扫一扫,用手机看文章
更加方便分享给朋友
桂语江南售楼处电话☎:400-8787-554(预约热线)
杭州桂语江南售楼处电话☎:400-8787-554(欢迎预约)
售楼电话┇——☎400-8787-554——┇来电详细解答
温馨提示:提前预约销售人员看房,感谢您对售楼处的配合!
⚠免责声明:请尊重他人的努力和智慧,避免未经授权的复制或引用,以维护创作的公正性和原创性。
纵观两年的摇号大数据,“奥体”就像一根魔法杖,但凡沾边,应者云集,必然大火。
1.6%,这是在摇号元年倒挂红盘不胜枚举之时,绿城九龙仓·桂语江南创下的“难摇”记录。
这是市场对奥体板块的追捧,也是对绿城首个“桂语系”产品的期待。
当我们还在羡慕那些“天选之子”的好运,感慨两年间杭州楼市风云变幻时,桂语江南如期迎来交付。
对于所有开发商而言,交付都是一次大考。它就像一杆标尺,双向衡量着开发商与购房者、产品与市场的契合度与适配感。
莲花碗向南,沿博奥路驱车三公里,笔者率先探营。在路上,就听到有业主迫不及待在新房求婚,以一场求婚揭开桂语江南的神秘面纱,令人期待。
先来几张桂语江南交付的实景照片一睹为快。

桂语江南售楼处电话☎:400-8787-554


桂语江南售楼处电话☎:400-8787-554


桂语江南售楼处电话☎:400-8787-554


桂语江南售楼处电话☎:400-8787-554


桂语江南售楼处电话☎:400-8787-554
1
中签率1.6%到溢价百万
奥体的美好与兑现
一座城市最好的地段给谁,代表了这座城市最看重的是什么。“后峰会前亚运”时代的杭州,将奥体板块推向了国际的平台。
如果说在21世纪的前20年里,奥体是以概念的消费与预期为主,那么随着拥江发展战略的推进,亚运时间的正式到来,奥体板块已经进入真正的板块价值兑现期。
如今的奥体,就是当年购房者对“桂语江南”的美好愿景,照进了现实——桂花代表的是绿城沉淀的经典与优雅,是对绿城品质的承接;江南,是“奥体时代”钱塘江南岸的杭州新篇,更是奥体全新生活力作的营造与演绎。

奥体板块日趋成熟,桂语江南业主已赢在起跑线
莲花碗南、绿城全精装、现代二代高层+原创叠墅、开创“桂语系”产品先河……时至今日,桂语江南的核心价值点,很多人还可以如数家珍;现场缴纳购房材料千人排队的景象,仍然历历在目。
逐渐兑现繁华的奥体板块,自身配套可以用豪华形容。4公里内,从龙湖滨江天街到信达中心,从宝龙城市广场到万象汇,短短几年光景内正扎堆开业。
随着奥体板块日趋成熟,各大楼盘先后交付。毋庸置疑,以“莲花碗”为中心的奥体核心住宅区已经诞生,随之而来的规划倾斜、政策利好,都将在这片板块之上一一兑现。
板块价值的兑现,在二手房市场已经完全呈现。几百米开外春江天玺,目前二手房挂牌均价早已突破53000元/㎡。而当初桂语江南的销售均价是33900元/㎡,两年时间,兑现的还有超百万元的溢价收益。
桂语江南的业主,在“国际杭”的焦点舞台,“赢在了起跑线上”。
2
双喜临门业主当场求婚
桂语江南的美好与兑现
如今的房子,更像是一个以理想和人文建造的“生活共同体”,所以它所交付的不仅仅是居家的房子,更是美好的生活。
26日交付首日,一位男业主在白天收房后,感叹园区之美,向工作人员表达,他希望当晚在新居正式向女朋友求婚。桂语江南方面立马表示愿意配合,协助他们在这一天完成神圣的求婚仪式。
一下午的精心布置,当未来的女主人踏入新房的一刻,投影播出了双方甜蜜的回忆,男生下跪求婚。
桂语江南售楼处电话☎:400-8787-554

交付当天新房求婚现场
“这是我们温暖小家最甜蜜的回忆,也是一个崭新的开始。”男生幸福地说道,并向绿城物业表示了感谢。
正是基于业主对品牌的认可和信赖,才会将如此有纪念意义的求婚放在刚交付的新房。而绿城的匠心,也在桂语江南里体现得淋漓尽致。
步移景异,细细观赏,于细微处见真章。
笔者发现桂语江南的手机信号非常好,不论是在电梯里接电话还是在地下二层通话从未受阻,这点在新交付小区中是非常罕见的,打听之下得知整个小区都安装了信号放大器,感叹其贴心设计。
绿城与泳池,从12年前的“海豚计划”一期开始,就紧密联系在了一起——绿城的房子,会尽可能配备标准泳池,且教会所有3至18岁的孩子游泳。目前“海豚计划”已是国内规模最大、影响力最深的社区公益服务项目。
桂语江南售楼处电话☎:400-8787-554

桂语江南轩泳池实景图
所以,在绿城的楼盘里,足够大的泳池面积是必备设施,桂语江南的高颜值无边泳池就是“海豚计划”的完美注解。
泳池东边就是大草坪,设置了儿童游乐场及休息场地。小孩可以奔跑追逐,家长可以聊天休息,老人可以晨练打太极。泳池边的这一抹湛蓝闪烁,将是每个桂语江南业主夏日最熟悉的旋律。

桂语江南售楼处电话☎:400-8787-554
桂语江南轩——童梦空间实景图
桂语江南园区内还设有宠物专属区、夜光跑道等等,让业主与园林景观之间形成互动,让景观兼顾视觉享受的同时,也具备了功能实用性。

设有会客区和吧台的北入户大堂

桂语江南轩——室内精装实景图
在探营过程中,笔者发现桂语江南高层首层全部设置为架空层,约3-4米的挑高,突破了传统架空层的单一功能,使之成为了有温度的新型社区交互空间。
桂语江南售楼处电话☎:400-8787-554

桂语江南轩——都会客厅实景图
互动空间与园区景观自然延伸,满足全龄化、高层次化的业主需求。
设置了U-YOUNG空间—— 健身房,奇妙空间——儿童娱乐,睦邻空间——观影室,红叶空间——休憩区、棋牌,睦邻空间——都会客厅等主题,一个有温度的邻里休闲空间已完全可以想象。
桂语江南售楼处电话☎:400-8787-554
桂语江南轩——U-YOUNG空间实景图

杭州桂语江南售楼处电话☎:400-8787-554
售楼电话┇——☎400-8787-554——┇来电详细解答
温馨提示:提前预约销售人员看房,感谢您对售楼处的配合!
桂语江南轩——光影之域实景图
历经三年,绿城用经得起时间考验的品质诚意,匹配了奥体板块该有的气度。
正如安藤忠雄所说:“奢华的家要有安静的感觉,触动心灵深处。”
作为造梦者,绿城总是在不断超越。当桂语江南交付后,姊妹项目桂语听澜轩紧随入市,“桂语系”正如它的名字一般,将美好生活的馨香飘散。可以预见的是,到时又将是一场购房者拼运气、拼人品的“天选”。
1、非本市户籍购房资格由家庭调整为个人;
1. The qualifications for home purchase for non-local residents are adjusted from families to individuals;
2、社保年限由原有的5年缩短至3年;
2. The social security period is shortened from the original 5 years to 3 years;
3、外地单身且在临港新片区工作满1年以上,在重点支持单位工作的人才仅需3个月,即有机会在细则划定范围内购房。(需申请购房资格确认函)
3. Those who are single out of town and have worked in the Lingang New Area for more than 1 year, and who have worked in key support units for only 3 months, will have the opportunity to purchase a house within the scope of the detailed rules.(You need to apply for a home purchase qualification confirmation letter)
10月24日,金山区出台人才安居新政。其中提到,结合城镇布局、产业规划和转型需求,划定重点转型区域人才购房政策实施范围。
On October 24, Jinshan District introduced a new policy for talent settlement.It is mentioned that the implementation scope of the housing purchase policy for talents in key transformation areas shall be defined based on urban layout, industrial planning and transformation needs.
经区人才管理部门认定,同时符合单位条件、个人条件以及工作年限条件的非本市户籍人才,按规定在沪缴纳职工社会保险或个人所得税3年及以上、且在本市无住房的,可购买1套住房,同时购房资格由居民家庭调整为个人。
As determined by the district talent management department, non-local registered talents who meet the requirements of the unit, personal conditions and working years, who have paid employee social insurance or personal income tax in Shanghai for 3 years or more according to regulations, and who do not have housing in this city, can When purchasing a house, the qualification for purchasing a house is adjusted from a household to an individual.
最全积分政策!怎么做到“60分”起步?
The most comprehensive points policy!How to start with "60 points"?
在了解是否有买房资格后,我们应该还要算一下自己的积分是多少?毕竟上海那些“品质地铁盘”“重点区域热盘”都会触发积分。
After knowing whether we are qualified to buy a house, we should also calculate our points.After all, those "quality subway disks" and "hot disks in key areas" in Shanghai will trigger points.
那么上海的积分怎么算呢?
So how to calculate the points in Shanghai?
*注:
1、认购对象在2021年1月22日(含)后赠与他人的房产,仍计入认购对象名下;
1. Real estate donated by the subscriber to others after January 22, 2021 (inclusive) will still be included in the name of the subscriber;
2、2021年7月24日起,通过赠与转让住房的,自转移登记日起5年内仍计入赠与人拥有住房套数;
2. Starting from July 24, 2021, if a house is transferred through donation, it will still be included in the number of housing units owned by the donor within 5 years from the date of transfer registration;
3、承租的公有居住房屋计入认购对象名下住房套数;
3. The leased public residential housing shall be included in the number of housing units under the name of the subscriber;
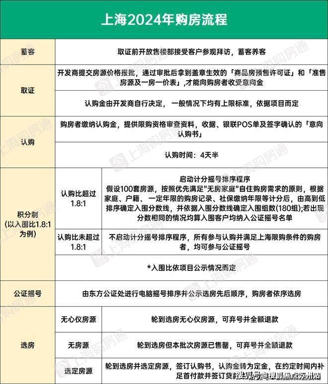
4、认购比(认购组数/准售房源套数)>入围比(入围组数/准售房源套数),触发积分排序入围;
4. Subscription ratio (number of subscription groups/number of houses approved for sale)>shortlisting ratio (number of shortlisted groups/number of houses approved for sale) triggers points sorting and shortlisting;
5、认购比≤1.3:1,不触发积分排序入围,全部纳入公证摇号。
5. Subscription ratio ≤ 1.3:1, points ranking will not be triggered, and all will be included in the notarized lottery.
“不一样”的购房流程有哪些注意点?
What are the things to pay attention to in the "different" home buying process?
上海因为有“积分制”的存在,所以购房流程与其他城市有一些小出入。
Because Shanghai has a "points system", the house purchase process is slightly different from other cities.
新房认购所需材料——认购人仅提供以下所列材料,增加认购材料的需报区房管部门审核同意。
Materials required for new house subscription - Subscribers only provide the materials listed below. Additional subscription materials must be reported to the district housing management department for review and approval.
(一)身份、婚姻、家庭关系证明材料类
(1) Documents proving identity, marriage, and family relationship
1、身份证、户口簿
1. ID card, household registration book
2、未成年人提供出生证
2. Minors provide birth certificates
3、护照、港澳身份证、台胞证
3. Passport, Hong Kong and Macao ID card, Taiwan Compatriot Certificate
4、现役军官证(含士官)、退役军官证
4. Active duty military officer certificate (including non-commissioned officer), retired military officer certificate
5、博士(含在读)学历证明或学籍证明
5. Doctoral degree certificate or student status certificate
6、结婚证
6. Marriage certificate
7、离婚证、离婚协议或法院民事调解书、判决书(包括生效告知书)
7. Divorce certificate, divorce agreement or court civil mediation document and judgment (including effective notice)
(二)购房资格证明材料类
(2) Materials proving qualifications for purchasing a house
1、房屋权属证明(不动产登记证、房产证)
1. Proof of house ownership (real estate registration certificate, real estate certificate)
2、预告登记证明、网签合同
2. Notice registration certificate and online contract signing
3、征收补偿安置协议
3. Expropriation compensation and resettlement agreement
4、产调
4. Production adjustment
5、非本市户籍家庭社保或者纳税证明材料
5. Social security or tax payment certification materials for families not registered in this city
6、境外个人、港澳台居民,有效的劳务合同、工作类的居留许可证明
6. Overseas individuals, residents of Hong Kong, Macao and Taiwan, valid labor contracts and work-related residence permit certificates
(三)资金证明类材料
(3) Fund certification materials
1、个人信用报告
1. Personal credit report
2、存款证明
2. Deposit certificate
“12.14”新政后上海贷款&首付怎么算?
How to calculate Shanghai loan & down payment after the “12.14” New Deal?
2023年12月14日,上海突发两条新政,涉及了商贷,所以商贷和公积金贷款不同情况匹配条件也不同,需要根据住宅类型、购房套数认定,可自行匹配下方表格↓↓↓
On December 14, 2023, two new policies broke out in Shanghai, involving commercial loans. Therefore, the matching conditions for commercial loans and provident fund loans are also different in different situations. They need to be determined based on the type of residence and the number of houses purchased. You can match yourself in the form below↓↓↓
至于首付比例,新政后各区域的政策如下↓↓↓
As for the down payment ratio, the policies for each region after the New Deal are as follows↓↓↓
全市范围内,首套房最低首付款比例下调为30%;
Citywide, the minimum down payment ratio for first-time homes is reduced to 30%;
二套房最低首付比例根据住房所在区域进行调整,临港以及嘉定、青浦、松江、奉贤、宝山、金山6个行政区的住房降至40%;其他区域全部调整为50%。
The minimum down payment ratio for a second home is adjusted according to the area where the house is located. It is reduced to 40% for houses in Lingang and the six administrative districts of Jiading, Qingpu, Songjiang, Fengxian, Baoshan and Jinshan; it is adjusted to 50% in all other areas.
记住!新房交易只涉及“两税”
remember!New house transactions only involve “two taxes”
新房税费只要涉及到契税和房产税。(房产税需要等年平均销售价,所以2023年仅供参考)
New house taxes only involve deed tax and property tax.(Property tax needs to wait for the annual average sales price, so 2023 is for reference only)
此外,财联社报道:财政部、税务总局、住房城乡建设部发布《关于延续实施支持居民换购住房有关个人所得税政策的公告》。
In addition, the Associated Press of Finance reported: The Ministry of Finance, the State Administration of Taxation, and the Ministry of Housing and Urban-Rural Development issued the "Announcement on the Continuation of the Implementation of Personal Income Tax Policies to Support Residents' Housing Exchange Purchases."
其中提出,自2024年1月1日至2025年12月31日,对出售自有住房并在现住房出售后1年内在市场重新购买住房的纳税人,对其出售现住房已缴纳的个人所得税予以退税优惠。
It is proposed that from January 1, 2024 to December 31, 2025, taxpayers who sell their own homes and repurchase their homes in the market within one year after the sale of their current homes will be required to pay the personal income tax on the sale of their current homes. Tax refund benefits will be provided.
其中,新购住房金额大于或等于现住房转让金额的,全部退还已缴纳的个人所得税。
Among them, if the amount of the newly purchased house is greater than or equal to the amount of the existing house transferred, all personal income tax paid will be refunded.
新购住房金额小于现住房转让金额的,按新购住房金额占现住房转让金额的比例退还出售现住房已缴纳的个人所得税。
If the amount of the newly purchased house is less than the transfer amount of the existing house, the personal income tax paid on the sale of the existing house will be refunded based on the proportion of the newly purchased house amount to the transfer amount of the existing house.
也就是说,只要你卖房后,名下无房,不只是可以按首套房,三成首付贷款。并且,卖房后1年内买房,都可以给你退税!
In other words, as long as you sell your house and don’t have a house in your name, you can not only get a first-time home loan, but also a 30% down payment loan.Moreover, if you buy a house within 1 year after selling the house, you can get a tax refund!
至于退税的细节问题,则延续了2022年10月1日起至2023年12月31日1年内置换买房退个税细节。
As for the details of the tax refund, the details of the individual tax refund for house purchases within one year from October 1, 2022 to December 31, 2023 have been extended.
声明:本文由入驻焦点开放平台的作者撰写,除焦点官方账号外,观点仅代表作者本人,不代表焦点立场。


