祥源溪悦(上海青浦)祥源溪悦售楼处电话-学区配套-交通便利-祥源溪悦欢迎您
扫描到手机,新闻随时看
扫一扫,用手机看文章
更加方便分享给朋友
✅✅【祥源溪悦】:400-8123-664
祥源溪悦电话☎️ :400-8123-664(营销中心预约热线)
Xiangyuan Xiyue phone number ☎️: 400-8123-664 (marketing center appointment hotline)
上海青浦祥源溪悦售楼处电话☎️ :400-8123-664【营销中心】(来电尊享优惠活动)
Shanghai Qingpu Xiangyuan Xiyue Sales Office Tel ☎️: 400-8123-664 [Marketing Center] (call to enjoy exclusive discounts)
➤➤➤➤〢如有问题欢迎来电咨询〢专业一对一热情服务,让您用专业眼光去买房。看房需提前预约〢➤➤➤➤
➤➤➤➤〢If you have any questions, please call us for consultation〢Professional one-on-one enthusiastic service, allowing you to buy a house with a professional vision.You need to make an appointment in advance to view the house〢➤➤➤➤
@本电话为开发商提供线上售楼电话,楼盘项目全面介绍(包含楼盘简介,房价,价格,楼盘地址,楼盘品质,产权时间,户型图,交通规划,认筹时间,开盘时间,备案价,项目配套,交房时间,楼盘详情,房价优惠,折扣,售楼处电话,最新消息,最新详情,周边配套,学区配置,一房一价表,样板间,最新进展等详情咨询)
@This phone number provides developers with an online sales phone number and a comprehensive introduction to the property project (including property introduction, house price, price, property address, property quality, property rights time, floor plan, transportation plan, subscription time, opening time, and filing price , project supporting facilities, delivery time, real estate details, house price discounts, discounts, sales office phone number, latest news, latest details, surrounding supporting facilities, school district configuration, price list for one room, model room, latest progress, etc. Please consult for details)
资料来源:该项目笔记为开发商、销售人士创作。如有抄袭夸大,必追究法律责任!!!
Source: This project note was created by developers and salespeople.If there is any plagiarism or exaggeration, legal responsibility will be pursued!!!
免责声明:本宣传资料包括尺寸、图片、插图、文字描述、周边配套、建筑、市政设施或其他资料等,仅供形象宣传和参考之用。本项目所涉数据及区域资源的相关信息,仅供参考,以政府最终呈现为准。本广告所涉及内容仅作为要约邀请,不作为开发企业的承诺,相关内容以政府最终批准文件和双方签署的合同为准。最终解释权归开发商所有。
Disclaimer: This promotional material includes dimensions, pictures, illustrations, text descriptions, surrounding facilities, buildings, municipal facilities or other information, etc., and is for image promotion and reference purposes only.The data involved in this project and the relevant information on regional resources are for reference only and are subject to the final presentation by the government.The content involved in this advertisement is only an invitation to offer and does not serve as a commitment by the development company. The relevant content is subject to the final government approval document and the contract signed by both parties.The final right of interpretation belongs to the developer.
祥源溪悦电话☎️ :400-8123-664(营销中心预约热线)
Xiangyuan Xiyue phone number ☎️: 400-8123-664 (marketing center appointment hotline)
【祥源溪悦】
「 归家,悦见静美时光 」
祥源青浦首作,项目已开盘,热销中!
项目处于青浦“一城两翼”核心区,一步青浦行政功能服务中心,近享青浦核心配套;滨水住区,青溪公园旁,出则繁华,入则静谧。
[基础信息]
位置:青浦区南淀浦河路2186号
产品面积:98平三房两厅两卫、122平四房两厅两卫
占地面积:15920平
建筑面积:39380.02平
规划户数:254户
建筑楼层:8-10F
容积率:1.6
绿地率:35%
开发商:上海源策锦城置业有限公司
交付标准:精装
[品牌实力]祥源控股,中国文旅地产十强
祥源控股“一主两翼”协同发展,以文旅产业为集团主业,地产板块和建设板块互为协同,辅助以全面系统的支撑体系。
祥源溪悦电话☎️ :400-8123-664(营销中心预约热线)
Xiangyuan Xiyue phone number ☎️: 400-8123-664 (marketing center appointment hotline)
祥源精耕31载,产业布局全国,已成为城市中心价值运营者;将优势的文旅、基建等优势产业赋能地产板块,作为祥源青浦首作,更是集中集团优势资源及专业赋能青浦项目,打造青浦品质人居。
[区域价值]老城提升,城市功能向外扩散;新城建设,规划蓝图利好逐一兑现
占位:一城两翼核心区,发展升阶3.0,上海规划“五大新城”之一,大虹桥“经济黄金轴线”上,创新研发、商务贸易、旅游休闲区。
祥源溪悦电话☎️ :400-8123-664(营销中心预约热线)
Xiangyuan Xiyue phone number ☎️: 400-8123-664 (marketing center appointment hotline)
(信息来源:西虹桥青浦生活)
规划:一主两翼”大规划 江南新天地规划正逐步落位
江南新天地是以“新城‘心’枢纽、青浦活力源”为总体定位,以打造世界级城市会客厅为目标,结合艺术岛和综合整治更新,以低密的居住单元(原则上建筑高度不超过36m)为依托彻底改变城市面貌。青浦新城将全面推进“江南新天地”区域建设,目前三块土拍已经完成,鹤龙美术馆正在建设,其它拆迁工作快速推进中。
依托澎湃规划红利,以“联洋碧云”为目标,打造青浦新城下一个宜居和艺术高地!祥源·溪悦所处位置帕缇欧香社区已经完全成熟,且已然成为主城标杆项目,富人聚集地,祥源溪悦和鹤龙美术馆交付后周边面貌必然再次焕然一新。
祥源溪悦电话☎️ :400-8123-664(营销中心预约热线)
Xiangyuan Xiyue phone number ☎️: 400-8123-664 (marketing center appointment hotline)
交通:两通道+两环+多射构建“长三角大动脉交通枢纽”,崧泽高架西延伸、G50沪渝高速扩容及智慧高速建设。
(信息来源:长三角青浦)
产业:九大市级工业开发区之一,56.2平方公里青浦工业园区(20+世界500强企业,50+家地区总部、研发中心,3000+国内外优质企业等);上海“3+6”高端产业布局。
祥源溪悦电话☎️ :400-8123-664(营销中心预约热线)
Xiangyuan Xiyue phone number ☎️: 400-8123-664 (marketing center appointment hotline)
(信息来源:网络图片)
[生活配套]交通便利、生活配套丰盛、近揽美好生活
祥源溪悦电话☎️ :400-8123-664(营销中心预约热线)
Xiangyuan Xiyue phone number ☎️: 400-8123-664 (marketing center appointment hotline)
本区位图仅对项目与周边环境、交通设施、公共设施等的地理关系示意,不反映各部分之间的实际距离,相关信息仅供参考,本区位图根据【2023】年【2】月【23】日前获取的信息制作,未包含附近区域内所有信息。
商业配套/商圈环伺,超百万方繁华大境
新城吾悦广场、东方商厦、宝龙广场、绿地缤纷城、百联青浦购物中心、富绅商业中心等
祥源溪悦电话☎️ :400-8123-664(营销中心预约热线)
Xiangyuan Xiyue phone number ☎️: 400-8123-664 (marketing center appointment hotline)
教育资源 / 学府围合,陪伴孩子健康成长
上海市青浦区东方中学、青浦区实验中学、青浦区实验小学、上海市毓华学校、东门小学、帕提欧香幼儿园(青浦区实验幼儿园分园)、东方幼儿园等(学区划分以政府相关规定为准)
医疗资源 /公立医院 ,守护家人健康平安
中山医院青浦分院、上海市青浦区中医医院
祥源溪悦电话☎️ :400-8123-664(营销中心预约热线)
Xiangyuan Xiyue phone number ☎️: 400-8123-664 (marketing center appointment hotline)
生态公园 /有氧生活 ,生活更加贴近自然
青溪公园、香雪公园、南箐园、北箐园、夏阳湖
[产品价值]
建筑:现代简欧风格,经典三段式形体构图;顶层亮化泛光系统,增强整体立面美感!
祥源溪悦电话☎️ :400-8123-664(营销中心预约热线)
Xiangyuan Xiyue phone number ☎️: 400-8123-664 (marketing center appointment hotline)
景观:一轴一带六进,城市微度假生活样本
祥源溪悦打造一轴一带六进景观,打造“城市微度假生活样本”给予居者具有仪式感与美好景致的归家体验,不论是漫步赏景还是驻足停歇,每一步都倍感尊荣,同时缓解当代人居痛点的居住品质环境。
祥源溪悦电话☎️ :400-8123-664(营销中心预约热线)
Xiangyuan Xiyue phone number ☎️: 400-8123-664 (marketing center appointment hotline)
天赋水岸 滨水休闲带
超900㎡滨水花园、约90m滨水步道、樱花树阵,成就全家人赏景散步的绝佳地点。潋滟波光中临水而立,私享一刻的清风徐来水波不兴,成就当代理想生活。
祥源溪悦电话☎️ :400-8123-664(营销中心预约热线)
Xiangyuan Xiyue phone number ☎️: 400-8123-664 (marketing center appointment hotline)
一进:【初见溪悦】昭示门庭,恢弘大气,将尊崇礼序与奢尚美感完美融合,硬朗的现代风格线条,庄重而安静立面的背景,宛如归来时的礼赞,恢弘优雅的人文气息昭示大家门风。
二进:【水韵照壁】门屏景墙,迎宾叠水,水韵悠扬清浅池台,倒映出优雅如水的景致,转过门屏豁然开朗,中轴树阵引胜而至,集萃大家风范,成就归家仪仗。
祥源溪悦电话☎️ :400-8123-664(营销中心预约热线)
Xiangyuan Xiyue phone number ☎️: 400-8123-664 (marketing center appointment hotline)
三进:【尊享会客】中央会客厅,赏景会客,闲适优雅社区,圈层默契领地,待客之礼不仅在主客的言谈之间,更在渐入佳境的尊荣体验之中。
祥源溪悦电话☎️ :400-8123-664(营销中心预约热线)
Xiangyuan Xiyue phone number ☎️: 400-8123-664 (marketing center appointment hotline)
四进:【童梦拾趣】COBO儿童乐园,集认知探险、趣味冒险、自然科普等功能于一体,承包孩子们的趣味童年,归家之路闲庭信步耳旁响起童声笑语,书声琅琅,满目追风逐蝶,乐颜肆意。
祥源溪悦电话☎️ :400-8123-664(营销中心预约热线)
Xiangyuan Xiyue phone number ☎️: 400-8123-664 (marketing center appointment hotline)
五进:【怡然自得】康养花园,全龄活动空间,五感疗愈归心颐养舒心空间,优雅自如的归心之旅,触目可及的美景令人心境愉悦,小憩、赏玩、健身皆相宜。
六进:【仪礼堂厅】门厅景致,双入户大堂,奢装入户酒店级大堂,藏纳不可复制的景墙之美,造就私属空间的静谧与华贵,升华归家礼仪,至臻归家礼遇。
祥源溪悦电话☎️ :400-8123-664(营销中心预约热线)
Xiangyuan Xiyue phone number ☎️: 400-8123-664 (marketing center appointment hotline)
[项目户型]
全明通透大开间朝南,收纳有序空间灵动,满足人生理想。从喧嚣都市归家,回归内在宁静,同家人拥有度假般生活享受。
建筑面积约98平,三房两厅两卫
· 该户型三房两厅两卫,飞机户型设计,功能性强,可满足大部分家庭居住空间需求;
· 南北通透,三开间朝南,全明户型设计,做到全屋每个房间都有自然光,赋予生活更为丰盈的自然光境;
· 客餐一体化的格局,通透明亮,动线方便,相连的空间让视觉效果更显开阔大气,也更具有融通性;
· 与122平户型一样,同样入户玄关高收纳空间,在100平以下户型中算的上是在收纳界的佼佼者;
· 主卧套房的设计,为主卧规划出尺度合适的起居活动空间,不仅考虑到空间的层次感与私密性,更迎合居者对生活方式的更高追求;
· 更值得一提的厨房采用U型空间设计,做到最纯正的南北通透,并且可容纳大的双开冰箱放置。
祥源溪悦电话☎️ :400-8123-664(营销中心预约热线)
Xiangyuan Xiyue phone number ☎️: 400-8123-664 (marketing center appointment hotline)
建筑面积约122平,四房两厅两卫
· 该户型采用四房两厅两卫,飞机户型设计,可以满足两/三孩家庭的空间需求;
· 大三开间朝南,南北通透,全明户型,室内采光和通风效果俱佳,空间尺度阔绰,格局疏朗;
· 约83%的高得房率,让室内实用空间更大,生活舒适感更加从容;
· 入户玄关大收纳空间,可以满足孩子的手推车,行李箱等较大物件的收纳,对于家庭来说可以缓解大部分收纳需求,避免物件堆积各角落问题;
· 客餐厅一体化,方正通厅,不占用过道空间,宽境尺度可容纳大圆桌布局,让家人聚餐更加舒适;
· 约3.8m面宽超大主卧套房设计,带有独立卫浴,可布置独立主人衣帽间,私密更显奢尚生活;
· 餐边柜空间预留,灵动空间收纳设计让生活充满无限可能,可以是太太的咖啡水吧区,也可以是先生的品酒区;
· 灵动四房配置,北面书房可以根据家庭需求设置第三空间,可以是小孩陪读房,也可以是男主人茶室空间。
祥源溪悦电话☎️ :400-8123-664(营销中心预约热线)
Xiangyuan Xiyue phone number ☎️: 400-8123-664 (marketing center appointment hotline)
[20+精工细节]
祥源·溪悦严选品牌质造高端,以人性化、智能化理念配置高标准精装,打造20+精工细节,勾画高端质感的生活范式。
质造高端三大件精装——装修品牌皆选用一线大牌配置,户内搭配中央空调、地暖、新风系统提升居住舒适度。厨卫方面也进行了进一步的提升,挥手智控油烟机、燃气灶、洗碗机(带消毒功能),定制款厨柜、抽拉式水龙头、一体化无缝台面、末端净水系统。
祥源溪悦电话☎️ :400-8123-664(营销中心预约热线)
Xiangyuan Xiyue phone number ☎️: 400-8123-664 (marketing center appointment hotline)
五项智能化家居配置——引入智能家居,以科技点亮智慧生活,配置全屋智能集成面板,智能生活一键操控;4合1智能门锁,可视对讲,安全便捷;智控油烟机,挥手智控开关;
智能感应小夜灯,暖心每一个夜晚;预留电动窗帘盒,预留美好,以全新智能家居生活配套打造当代高品质生活场景。
祥源溪悦电话☎️ :400-8123-664(营销中心预约热线)
Xiangyuan Xiyue phone number ☎️: 400-8123-664 (marketing center appointment hotline)
卫浴六大人性化配置——壁挂马桶:简洁美观高颜值,清洁卫生无死角;
隐形地漏:隐蔽美观,快速排水,防堵塞,止异味;
台面一体盆:无缝连接安全牢固,易清洁,便打理;
毛巾加热架:烘干晾晒,防潮祛湿,畅享温暖舒适;
科勒智能化镜柜:隐藏式收纳镜柜,“美妆冰箱”高配;
无障碍淋浴间:便于孩子、老人行走,提高安全性。
✅✅【祥源溪悦】:400-8123-664
祥源溪悦电话☎️ :400-8123-664(营销中心预约热线)
Xiangyuan Xiyue phone number ☎️: 400-8123-664 (marketing center appointment hotline)
上海青浦祥源溪悦售楼处电话☎️ :400-8123-664【营销中心】(来电尊享优惠活动)
Shanghai Qingpu Xiangyuan Xiyue Sales Office Tel ☎️: 400-8123-664 [Marketing Center] (call to enjoy exclusive discounts)
➤➤➤➤〢如有问题欢迎来电咨询〢专业一对一热情服务,让您用专业眼光去买房。看房需提前预约〢➤➤➤➤
➤➤➤➤〢If you have any questions, please call us for consultation〢Professional one-on-one enthusiastic service, allowing you to buy a house with a professional vision.You need to make an appointment in advance to view the house〢➤➤➤➤
@本电话为开发商提供线上售楼电话,楼盘项目全面介绍(包含楼盘简介,房价,价格,楼盘地址,楼盘品质,产权时间,户型图,交通规划,认筹时间,开盘时间,备案价,项目配套,交房时间,楼盘详情,房价优惠,折扣,售楼处电话,最新消息,最新详情,周边配套,学区配置,一房一价表,样板间,最新进展等详情咨询)
@This phone number provides developers with an online sales phone number and a comprehensive introduction to the property project (including property introduction, house price, price, property address, property quality, property rights time, floor plan, transportation plan, subscription time, opening time, and filing price , project supporting facilities, delivery time, real estate details, house price discounts, discounts, sales office phone number, latest news, latest details, surrounding supporting facilities, school district configuration, price list for one room, model room, latest progress, etc. Please consult for details)
资料来源:该项目笔记为开发商、销售人士创作。如有抄袭夸大,必追究法律责任!!!
Source: This project note was created by developers and salespeople.If there is any plagiarism or exaggeration, legal responsibility will be pursued!!!
免责声明:本宣传资料包括尺寸、图片、插图、文字描述、周边配套、建筑、市政设施或其他资料等,仅供形象宣传和参考之用。本项目所涉数据及区域资源的相关信息,仅供参考,以政府最终呈现为准。本广告所涉及内容仅作为要约邀请,不作为开发企业的承诺,相关内容以政府最终批准文件和双方签署的合同为准。最终解释权归开发商所有。
Disclaimer: This promotional material includes dimensions, pictures, illustrations, text descriptions, surrounding facilities, buildings, municipal facilities or other information, etc., and is for image promotion and reference purposes only.The data involved in this project and the relevant information on regional resources are for reference only and are subject to the final presentation by the government.The content involved in this advertisement is only an invitation to offer and does not serve as a commitment by the development company. The relevant content is subject to the final government approval document and the contract signed by both parties.The final right of interpretation belongs to the developer.
2024年上海最新购房政策!房贷、首付比例有调整!
单身、已婚、离异在上海能买几套房?
买房之前,先要看一下是否有“买房资格”,那么上海的限购政策是怎么样的呢?
▶ 临港新片区购房政策:
1、非本市户籍购房资格由家庭调整为个人;
2、社保年限由原有的5年缩短至3年;
3、外地单身且在临港新片区工作满1年以上,在重点支持单位工作的人才仅需3个月,即有机会在细则划定范围内购房。(需申请购房资格确认函)
10月24日,金山区出台人才安居新政。其中提到,结合城镇布局、产业规划和转型需求,划定重点转型区域人才购房政策实施范围。
经区人才管理部门认定,同时符合单位条件、个人条件以及工作年限条件的非本市户籍人才,按规定在沪缴纳职工社会保险或个人所得税3年及以上、且在本市无住房的,可购买1套住房,同时购房资格由居民家庭调整为个人。
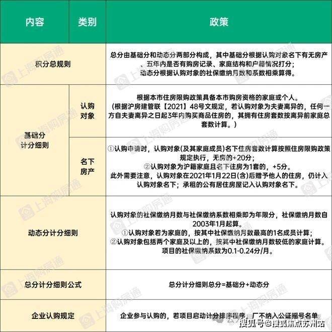
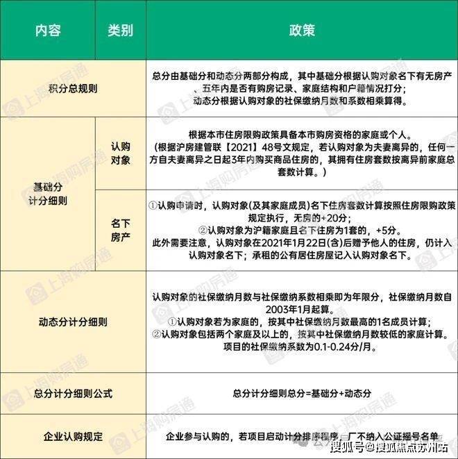
最全积分政策!怎么做到“60分”起步?
在了解是否有买房资格后,我们应该还要算一下自己的积分是多少?毕竟上海那些“品质地铁盘”“重点区域热盘”都会触发积分。
那么上海的积分怎么算呢?
*注:
1、认购对象在2021年1月22日(含)后赠与他人的房产,仍计入认购对象名下;
2、2021年7月24日起,通过赠与转让住房的,自转移登记日起5年内仍计入赠与人拥有住房套数;
3、承租的公有居住房屋计入认购对象名下住房套数;
4、认购比(认购组数/准售房源套数)>入围比(入围组数/准售房源套数),触发积分排序入围;
5、认购比≤1.3:1,不触发积分排序入围,全部纳入公证摇号。
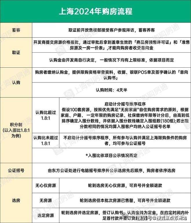
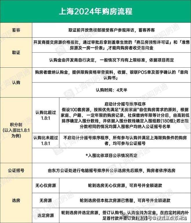
“不一样”的购房流程有哪些注意点?
上海因为有“积分制”的存在,所以购房流程与其他城市有一些小出入。
新房认购所需材料——认购人仅提供以下所列材料,增加认购材料的需报区房管部门审核同意。
(一)身份、婚姻、家庭关系证明材料类
1、身份证、户口簿
2、未成年人提供出生证
3、护照、港澳身份证、台胞证
4、现役军官证(含士官)、退役军官证
5、博士(含在读)学历证明或学籍证明
6、结婚证
7、离婚证、离婚协议或法院民事调解书、判决书(包括生效告知书)
(二)购房资格证明材料类
1、房屋权属证明(不动产登记证、房产证)
2、预告登记证明、网签合同
3、征收补偿安置协议
4、产调
5、非本市户籍家庭社保或者纳税证明材料
6、境外个人、港澳台居民,有效的劳务合同、工作类的居留许可证明
(三)资金证明类材料
1、个人信用报告
2、存款证明
“12.14”新政后上海贷款&首付怎么算?
2023年12月14日,上海突发两条新政,涉及了商贷,所以商贷和公积金贷款不同情况匹配条件也不同,需要根据住宅类型、购房套数认定,可自行匹配下方表格↓↓↓
至于首付比例,新政后各区域的政策如下↓↓↓
全市范围内,首套房最低首付款比例下调为30%;
二套房最低首付比例根据住房所在区域进行调整,临港以及嘉定、青浦、松江、奉贤、宝山、金山6个行政区的住房降至40%;其他区域全部调整为50%。
记住!新房交易只涉及“两税”
新房税费只要涉及到契税和房产税。(房产税需要等年平均销售价,所以2023年仅供参考)
此外,财联社报道:财政部、税务总局、住房城乡建设部发布《关于延续实施支持居民换购住房有关个人所得税政策的公告》。
其中提出,自2024年1月1日至2025年12月31日,对出售自有住房并在现住房出售后1年内在市场重新购买住房的纳税人,对其出售现住房已缴纳的个人所得税予以退税优惠。
其中,新购住房金额大于或等于现住房转让金额的,全部退还已缴纳的个人所得税。
新购住房金额小于现住房转让金额的,按新购住房金额占现住房转让金额的比例退还出售现住房已缴纳的个人所得税。
也就是说,只要你卖房后,名下无房,不只是可以按首套房,三成首付贷款。并且,卖房后1年内买房,都可以给你退税!
至于退税的细节问题,则延续了2022年10月1日起至2023年12月31日1年内置换买房退个税细节。
声明:本文由入驻焦点开放平台的作者撰写,除焦点官方账号外,观点仅代表作者本人,不代表焦点立场。


