昆山尚滨花园售楼部-昆山尚滨花园一房一价
扫描到手机,新闻随时看
扫一扫,用手机看文章
更加方便分享给朋友
昆山万科常春藤(尚滨花园)
售楼处热线:400-9678-224欢迎来电咨询!可预约销售人员,专业一对一热情服务,让您用专业眼光去买房。
由万科联合广电打造的尚滨花园现房出售,项目位于苏州昆山淀山湖畔,万科常青藤区。
朝行沪上,暮归姑苏的双城时代生活已变为现实。即使是早高峰时间段,在尚滨花园驾车也能35分钟到达虹桥天地国家会展。置业于此,不仅能近享上海的城市繁荣,也能享受苏州的惬意生活。

预算少的朋友们,是不是很心动?更重要的,认购尚滨花园不看积分!饱受预算和积分困扰的朋友们可以放心置业。
项目所处的淀山湖区域十分具有投资价值。
根据淀山湖镇的发展规划,这里将打造世界级湖区以及建设现代化宜居乡镇,机场、轨道S3线、高中、医院、敬老院等公共服务项目也将陆续落实,十分宜居。
淀山湖区域属于虹桥商务区外溢板块,受长三角一体化发展的规划影响,未来定然发展迅猛,联系到这里目前正处于价格洼地的情况,现在置业正是好时机。
接下来我们就来详细介绍下万科常春藤·尚滨花园。
开发商:万科联袂广电
容积率:1.5
产 权 :70年
绿化率:40%
车位比:1:1.2
总户数:2410户
物业:万科物业
物业费:1层3.4元,2层及以上3.76
梯户比:一梯两户
交付标准:装修现房
均价:1.9万
总价:158万~240万 5.1前
5.1-5.3:总价125万起 错过您真的可惜了
此次推出的产品一共三种主要户型,具体户型图如下
,时长03:27
,时长04:03
建面125㎡3+1室两厅两卫,总价约为230万左右↓↓↓
充足的房源,以及实用的户型,十分适合刚需家庭购入。一梯两户的梯户比,1.5容积率的低密设计,更加具有私密性和舒适度。40%的高绿化率,和家人在小区就能享受到怡人的自然环境。
将来条件改善了如果想要出售,万科物业将是未来二手房出售的品质保障。
样板间
生态环境方面:项目所处的淀山湖畔,被誉为长三角的绿翡翠,是长三角生态宜居的板块之一,淀山湖优越的景观和自然条件必须要介绍下。
比起周庄、西塘、同里,淀山湖的特别之处在于别具一格的环湖风光。淀山湖周边,朱家角古镇、大观园、东方绿舟、太阳岛国际俱乐部等5个4A级旅游景区星罗棋布。淀山湖-朱家角区域历来得到了较好的保护性开发,没有因发展而破坏环境。在此生活,家门口即可享受景区级风光,还有不说朋友推窗就能看到美丽的淀山湖。
,时长05:13
05:13

不只有美景,淀山湖还有明前螺蛳、野生白水鱼、黄鳝等让人口齿生津的湖鲜美味。除了视觉上的享受,味蕾也将得到充分满足。
,时长06:41
06:41
交通方面:轨道交通S3号线(规划中)与上海17号线无缝对接,同里-周庄-锦溪-淀山湖-上海17号线,进一步拉伸与上海的距离。
C6,游7,130路,298路等公共交通路线十分便利。
在曙光路以东、金秋路以北布局通用机场一处,占地约40公顷。
项目北侧5公里上S58沪常高速,与沈海高速绕城高速互通。35分钟快速到达上海虹桥天地国际会展。
新乐路—崧泽高架西延伸段,建成之后将进一步拉近项目与青浦&虹桥的距离。
苏淀沪城际铁路和沪苏嘉城际铁路(示范区线)等城际铁路的规划落实,都将加强淀山湖镇与周边区域的联系,带动区域升值。
其中,根据相关文件,苏淀沪铁路是2023年重点储备项目之一。
其他配套:目前锦溪镇与淀山湖镇上菜场、超市、医院、药房、饭店、学校、邮局、银行等一应俱全。
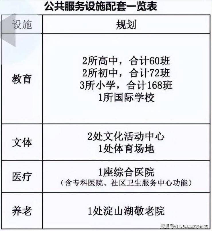
而根据《昆山市城市总体规划(2017-2035)》,教育、医疗、文体还有养老,都将建设公共服务设施配套,十分贴心完善。
从前面我提到的交通等方面的规划,不难看出,淀山湖镇目前正处于蓄力发展状态。它特殊的地理位置很难不让昆山市政府重视。
淀山湖区域东有虹桥商务区的加持,西有长三角一体化示范区的带领,承接着上海西部门户的重要角色,是推动长三角一体化发展的重要站点。
虹桥商务区承担着国际化中央商务区和国家贸易中心新平台等国际化功能,向世界展示着“虹桥力量”。
随着17号线与大虹桥连通,结合淀山湖自身优越的生态环境,淀山湖区域未来发展潜力不可估量。
也难怪昆山市政府公布的淀山湖镇总体规划(2018-2035)草案中提到,要将淀山湖镇打造成“邻沪科创度假基地,临湖生态宜居小镇。”
根据规划,在产业空间布局上,淀山湖镇将探索科创驱动,提升发展质量,对接上海青浦区科创功能结构,规划形成“一带两社区三基地”产业布局结构。
一带:新乐路科创发展带。聚集研发公共平台、商务金融、信息咨询、人才服务等科创服务机构
两社区:神州数码科创社区和研祥文创社区
三基地:高端电子信息产业基地、高端航空装备产业基地和物流产业基地。
在生态旅游产业上,将突出度假特点发展全域旅游。打造对接环淀山湖国际化湖区功能(青浦片区)和昆山南部旅游片区功能,实现战略功能协同与错位发展,聚焦“运动时尚”、“生态田园”两大旅游度假产品,将打造世界级湖区。
同时,淀山湖镇将依托滨湖空间发展生态休闲商务、创意研发等产业;灵活利用滨湖高端闲置空间资源,发展以“小型办公、居家办公”为特点的高端商务配套;结合轨道站点布局部分商务空间。
根据规划,全镇常驻人口将在规划期末达到11.5万人。
你看,产业有了,人口有了,又有虹桥商务区的辐射和长三角一体化进程的影响,淀山湖镇的未来还需要怀疑吗?现在正是置业于此的好时机。
万科“三好”——好房子、好服务、好社区。以精工质量、健康建筑和优良性能为核心的心灵归宿,专业、集约、主动的服务,“睦邻而居”的传统回归,都在万科常春藤不打折扣地一一呈现。
万科常春藤占地面积16.4万㎡,建筑面积25万㎡,容积率仅1.5,绿化率高达40%。
小区自带2600㎡生活配套满足业主各类日常生活所需。社区集超市、万家春药房,基础生活配套,买菜、买药都不愁。
小区自带幼儿园由万科承建,现已全部完工。
小区采用部分人车分流设计,整体车位比1:1.2,约87%为地下车位。以小区人行出入口为界,车辆驶向两边,进入外环道,直接进入地下车库,保证户外空间的完整性与儿童活动的安全性。
项目采用学院派建筑风格,1-2层为米黄色干挂石材立面,增加质感,3层以上为砖红色涂料,百页扇为深咖啡色。建筑风格古朴而不失活力。
项目两面天然河道环绕,上风上水。内部绿化设计则由著名的美国公司D-DOT设计,“一纵”、“两横”三条景观轴将整个小区自然分割成6大组团,窗外有水景,小区有园林。上海万科第五园,上海万科海上传奇的景观都是由D-DOT公司专业设计的。
小区地块整体堆高,不仅园内私密性更高、倍显层次感,还可防水防潮。大尺度楼栋间距为景观绿化和社区活动创造了大量的空间,更最大限度保证每家每户的日照时间。
万科物业
,时长00:17
00:17
「小区实拍视频」
昆山万科常春藤
售楼处热线:400-9678-224欢迎来电咨询! 可预约销售人员,专业一对一热情服务,让您用专业眼光去买房。
注:(免责声明:本宣传资料仅为宣传,内附所有资料,包括任何图片、插图、设计图、文字描述或其他资料,仅供参考或识别之用,不构成合同内容,具体内容以合同内容及政府最终审批为准。项目所涉及数据均为暂定,后期如有改动,请以各项证件及政府批文等为准,本宣传资料部分素材源于网络,最终交付标准以商品房买卖合同及政府等相关部门的批准文件为准。在法律允许的范围内,开发商保留修改本资料的权利,敬请留意。)
声明:本文由入驻焦点开放平台的作者撰写,除焦点官方账号外,观点仅代表作者本人,不代表焦点立场。


