翠湖水岸售楼处电话→营销中心首页网站→翠湖水岸楼盘位置→24小时电话热线
扫描到手机,新闻随时看
扫一扫,用手机看文章
更加方便分享给朋友
✅✅翠湖水岸:400-8123-664
翠湖水岸电话☎️ :400-8123-664(营销中心预约热线)
Cuihu Waterfront Phone ☎️: 400-8123-664 (Marketing Center Appointment Hotline)
上海青浦翠湖水岸售楼处电话☎️ :400-8123-664【营销中心】(来电尊享优惠活动)
Shanghai Qingpu Cuihu Waterfront Sales Office Tel ☎️: 400-8123-664 [Marketing Center] (call to enjoy exclusive discounts)
➤➤➤➤〢如有问题欢迎来电咨询〢专业一对一热情服务,让您用专业眼光去买房。看房需提前预约〢➤➤➤➤
➤➤➤➤〢If you have any questions, please call us for consultation〢Professional one-on-one enthusiastic service, allowing you to buy a house with a professional vision.You need to make an appointment in advance to view the house〢➤➤➤➤
@本电话为开发商提供线上售楼电话,楼盘项目全面介绍(包含楼盘简介,房价,价格,楼盘地址,楼盘品质,产权时间,户型图,交通规划,认筹时间,开盘时间,备案价,项目配套,交房时间,楼盘详情,房价优惠,折扣,售楼处电话,最新消息,最新详情,周边配套,学区配置,一房一价表,样板间,最新进展等详情咨询)
@This phone number provides developers with an online sales phone number and a comprehensive introduction to the property project (including property introduction, house price, price, property address, property quality, property rights time, floor plan, transportation plan, subscription time, opening time, and filing price , project supporting facilities, delivery time, real estate details, house price discounts, discounts, sales office phone number, latest news, latest details, surrounding supporting facilities, school district configuration, price list for one room, model room, latest progress, etc. Please consult for details)
资料来源:该项目笔记为开发商、销售人士创作。如有抄袭夸大,必追究法律责任!!!
Source: This project note was created by developers and salespeople.If there is any plagiarism or exaggeration, legal responsibility will be pursued!!!
免责声明:本宣传资料包括尺寸、图片、插图、文字描述、周边配套、建筑、市政设施或其他资料等,仅供形象宣传和参考之用。本项目所涉数据及区域资源的相关信息,仅供参考,以政府最终呈现为准。本广告所涉及内容仅作为要约邀请,不作为开发企业的承诺,相关内容以政府最终批准文件和双方签署的合同为准。最终解释权归开发商所有。
Disclaimer: This promotional material includes dimensions, pictures, illustrations, text descriptions, surrounding facilities, buildings, municipal facilities or other information, etc., and is for image promotion and reference purposes only.The data involved in this project and the relevant information on regional resources are for reference only and are subject to the final presentation by the government.The content involved in this advertisement is only an invitation to offer and does not serve as a commitment by the development company. The relevant content is subject to the final government approval document and the contract signed by both parties.The final right of interpretation belongs to the developer.
翠湖水岸电话☎️ :400-8123-664(营销中心预约热线)
Cuihu Waterfront Phone ☎️: 400-8123-664 (Marketing Center Appointment Hotline)
上海虹桥西翠湖水岸项目,毗邻青浦新城,近享三重商业配套,双水系坏绕,内外双重景观空间,无论是外在区位配套,还是城市规划前景,都是实际意义上的上海安家优选!

翠湖水岸电话☎️ :400-8123-664(营销中心预约热线)
Cuihu Waterfront Phone ☎️: 400-8123-664 (Marketing Center Appointment Hotline)
效果图,仅供参考,具体以实际交付为准
交通为翼
多维交通把握出行速度
嘉青松金线(规划方案已中标)持续推进
本项目邻近嘉青松金线(规划方案已中标)的白鹤站,落地后向北连通安亭,将同时衔接多条轨交线路,如上海11号线、宝嘉线(规划中)、14号线等。向南连通青浦新城站,并与示范区线、17号线便捷换乘,通达上海各地,届时将完美丰富通勤的出行选择!
翠湖水岸电话☎️ :400-8123-664(营销中心预约热线)
Cuihu Waterfront Phone ☎️: 400-8123-664 (Marketing Center Appointment Hotline)
图片来源:西虹桥青浦生活
丰富交通网多维选择
翠湖水岸项目位于青浦虹桥西,距离虹桥核芯区直线距离约17公里(百度地图测距),妥妥的背靠大虹桥,坐拥大虹桥板块发展红利,其地理位置上也具备天然优势,自驾出行,通过沪常高速转沈海高速,全程4个红绿灯直达上海虹桥站。
<以上截图来自百度地图,因出行时间及交通工具速度的不同,实际所需时间可能与本图片所示时间存在差异。>
项目周边三横三纵立体交通网,外青松公路、G1503上海绕城高速、嘉闵高架、崧泽高架、S26沪常高速、G2京沪高速,便捷通达全城。

翠湖水岸电话☎️ :400-8123-664(营销中心预约热线)
Cuihu Waterfront Phone ☎️: 400-8123-664 (Marketing Center Appointment Hotline)
配套更迭焕新
抢占上海舒居正当时
随着政策红利的加持,白鹤区域进一步推动白鹤板块的各项资源与配套的完善。
家门口的完善医疗
今年9月26日白鹤镇社区卫生服务中心新院已投入使用,新院区设有5大部门,统辖12个科室,翠湖水岸距离白鹤镇社区服务中心直线距离约300米,步行可达(来源:高德地图),也是全区第一批拥有CT设备的街镇社区卫生服务中心,实力护航家人健康!
翠湖水岸电话☎️ :400-8123-664(营销中心预约热线)
Cuihu Waterfront Phone ☎️: 400-8123-664 (Marketing Center Appointment Hotline)
翠湖水岸电话☎️ :400-8123-664(营销中心预约热线)
Cuihu Waterfront Phone ☎️: 400-8123-664 (Marketing Center Appointment Hotline)
图片来源于网络,仅为示意
优质教育为邻
项目旁步行可达白鹤幼儿园、百年文脉传承白鹤小学、白鹤中学(今年已纳入复旦附中青浦分校基础教育集团成员校)等优质教育资源,全龄式教育链,护航孩子教育成长之路!
(本宣传资料对项目周边学校等教育信息的介绍旨在提供相关信息,不意味着本公司对就学安排作出了承诺:学校的名称、办学性质、办学规模、开学时间、招生条件、收费标准及招生区域等均存在调整的可能.须以政府教育主管部门及校方的最新政策为准。)

白鹤中学图片来源于网络仅为示意

翠湖水岸电话☎️ :400-8123-664(营销中心预约热线)
Cuihu Waterfront Phone ☎️: 400-8123-664 (Marketing Center Appointment Hotline)
白鹤幼儿园图片来源于网络仅为示意

白鹤小学图片来源于网络仅为示意
三重商圈配套
翠湖水岸地处白鹤中芯地段,项目规划有约 374 ㎡的商业,直线距离约1公里范围内,可享华联超市、阳光新生活广场,美惠全超市等配套。项目直线距离约4.8公里处坐拥安亭约40万方大型商圈,享嘉亭荟城市生活广场、安亭财富广场、曼度泛乐城等商业配套,等满足日常生活所需。(百度地图测距)
翠湖水岸电话☎️ :400-8123-664(营销中心预约热线)
Cuihu Waterfront Phone ☎️: 400-8123-664 (Marketing Center Appointment Hotline)青浦绿地缤纷广场图片来源于网络,仅为示意
翠湖水岸电话☎️ :400-8123-664(营销中心预约热线)
Cuihu Waterfront Phone ☎️: 400-8123-664 (Marketing Center Appointment Hotline)嘉亭荟城市生活广场图片来源于网络,仅为示意
总价200万起
安家上海高性价比佳居
价格可以说是买房人尤为敏感的关键词,总价200w想在上海买房,真的太难了!
根据链家网的挂牌数据看:这个总价段,假如是能够比较便利通勤市区的地段,大概率将是一套房龄28年左右,建筑面积在60平左右,没电梯的楼梯房;尺度方面,其中约40%是一房,约47%是两房,户型也基本上不能有太多要求。(数据来源:奉贤楼市)
所以,在上海总价200w想购得一间理想中的家,来看翠湖水岸吧!
翠湖水岸项目位于虹桥西,距离虹桥核芯区直线距离约17公里(百度地图测距),背靠大虹桥,享“安花白城镇商圈”规划红利,未来随着汽车产业与专业人才不断转移,青浦白鹤板块,与长三角一体化示范区衔接,尽享大虹桥、安亭双城产业红利。

翠湖水岸电话☎️ :400-8123-664(营销中心预约热线)
Cuihu Waterfront Phone ☎️: 400-8123-664 (Marketing Center Appointment Hotline)安花白”城镇圈空间板块结构规划图
项目双面环水,整体容积率约1.6,绿化率约35%,从不同年龄段出发,打造一轴一环六园多维立体园林,为业主带来更为宜居的生活环境,同时结合古典三段式美学打造集功能与美观与一身的建筑风格!

社区景观规划效果图,仅为示意,具体以实际为准

效果图,仅供参考,具体以实际交付为准
翠湖水岸电话☎️ :400-8123-664(营销中心预约热线)
Cuihu Waterfront Phone ☎️: 400-8123-664 (Marketing Center Appointment Hotline)
翠湖为丰富居者的实际生活,采用在上海罕见的一楼全架空层设计,为广大业主提供更多的选择,即可足不出户享社交,也可以将楼下当成家庭的第二会客空间,享受属于翠湖水岸的全龄景观!
效果图,仅供参考,具体以实际交付为准
翠湖水岸电话☎️ :400-8123-664(营销中心预约热线)
Cuihu Waterfront Phone ☎️: 400-8123-664 (Marketing Center Appointment Hotline)国家一级资质
长城物业护航品质生活
成立于 1987 年,36年成长积淀,长城物业是业内率先走上市场发展之路的企业之一,长期稳居中国物业管理行业市场化运营领先企业第一名、中国物业管理行业综合实力TOP10,服务家庭超300万户。

翠湖水岸电话☎️ :400-8123-664(营销中心预约热线)
Cuihu Waterfront Phone ☎️: 400-8123-664 (Marketing Center Appointment Hotline)信息来源:克而瑞物管
01
代表性物管项目
虹桥世界中心、北京国奥村等
02
在管住宅项目
绿地玉湖庭、新南路壹号金海壹品苑、中核品寓、天和锦园、国贸天悦等
03
在管商办项目
虹桥世界中心、绿地滨江中心、中核科创园、融信国际广场

翠湖水岸电话☎️ :400-8123-664(营销中心预约热线)
Cuihu Waterfront Phone ☎️: 400-8123-664 (Marketing Center Appointment Hotline)


翠湖水岸电话☎️ :400-8123-664(营销中心预约热线)
Cuihu Waterfront Phone ☎️: 400-8123-664 (Marketing Center Appointment Hotline)
代表项目图片来源于网络仅为示意
科技化
长城物业旗下拥有一应科技和长城楼宇科技两大专业机构,研发的一应云平台涵盖一应智能(包括客户服务系统CSS、楼宇管理系统BMS、收费管理系统CMS等)和一应生活两大应用系统。研发团队超过300人自主知识产权(专利)达14项,服务企业500+!
人性化
长城物业在提供有形产品与服务之外,还为业主提供无形服务满足情感需求。实施“一应青藤计划”,发展社区志愿者开展公益活动,并组线多种社区邻里活动,丰富生活。打破邻里隔阂,和谐邻里关系。


翠湖水岸电话☎️ :400-8123-664(营销中心预约热线)
Cuihu Waterfront Phone ☎️: 400-8123-664 (Marketing Center Appointment Hotline)
实拍图
丰富产品体系
革新虹桥西城市封面
建筑面积约73㎡舒适两房、建筑面积约88㎡精雅三房一卫、建筑面积约100㎡雅致三房两卫、建筑面积约105㎡四开间朝南,三房两卫,多户型精装呈现,既能兼顾实用控制总价,轻松上车,丰富的产品体系也能充分满足渴望在上海安家的进阶圈层:
翠湖水岸电话☎️ :400-8123-664(营销中心预约热线)
Cuihu Waterfront Phone ☎️: 400-8123-664 (Marketing Center Appointment Hotline)
装修展示间,仅供参考,不作为交付标准,具体以实际交付为准




翠湖水岸电话☎️ :400-8123-664(营销中心预约热线)
Cuihu Waterfront Phone ☎️: 400-8123-664 (Marketing Center Appointment Hotline)
*以上为翠湖水岸项目标准户型示意图,相同户型因楼栋、楼层、朝向等的不同,其立面设计、内部结构、管线管井布置、建筑面积等亦有不同。本户型图不作为要约或承诺,仅供装修参考示意,并非实际交付标准,房屋交付标准以双方签署的购房合同为准。本户型图相关功能区仅供展示,存在因政府规划变更或特殊户型而导致的差异。
同时,翠湖水岸以精装交付为标准,在每一处细节尽显匠心,以严格工序力求质造属于上海的高质量舒居!
翠湖水岸电话☎️ :400-8123-664(营销中心预约热线)
Cuihu Waterfront Phone ☎️: 400-8123-664 (Marketing Center Appointment Hotline)
翠湖水岸电话☎️ :400-8123-664(营销中心预约热线)
Cuihu Waterfront Phone ☎️: 400-8123-664 (Marketing Center Appointment Hotline)实拍图
*工艺做法展示是对施工通用做法的概况解释,并不能代表全部的施工内容,仍不排除受施工条件等限制因素导致局部施工与展示存在差异,且仍存在后期根据规划或设计变更针对局部做出调整的可能。关于材质用料亦可能存在展示样品与交付成品有色差、纹理等视觉差异;故买卖双方权利义务应以最终签署的《买卖合同》、附图等书面文件以及实际交付内容为准。
丰富完善配套满足生活所需,也有未来规划的利好加持城市未来。低门槛总价,在这里可以满足安家上海的美好愿望,丰盈的匠心设计也可以承载惬意的人生空间,居于此,从此进阶上海高阶生活!

✅✅翠湖水岸:400-8123-664
翠湖水岸电话☎️ :400-8123-664(营销中心预约热线)
Cuihu Waterfront Phone ☎️: 400-8123-664 (Marketing Center Appointment Hotline)
上海青浦翠湖水岸售楼处电话☎️ :400-8123-664【营销中心】(来电尊享优惠活动)
Shanghai Qingpu Cuihu Waterfront Sales Office Tel ☎️: 400-8123-664 [Marketing Center] (call to enjoy exclusive discounts)
➤➤➤➤〢如有问题欢迎来电咨询〢专业一对一热情服务,让您用专业眼光去买房。看房需提前预约〢➤➤➤➤
➤➤➤➤〢If you have any questions, please call us for consultation〢Professional one-on-one enthusiastic service, allowing you to buy a house with a professional vision.You need to make an appointment in advance to view the house〢➤➤➤➤
@本电话为开发商提供线上售楼电话,楼盘项目全面介绍(包含楼盘简介,房价,价格,楼盘地址,楼盘品质,产权时间,户型图,交通规划,认筹时间,开盘时间,备案价,项目配套,交房时间,楼盘详情,房价优惠,折扣,售楼处电话,最新消息,最新详情,周边配套,学区配置,一房一价表,样板间,最新进展等详情咨询)
@This phone number provides developers with an online sales phone number and a comprehensive introduction to the property project (including property introduction, house price, price, property address, property quality, property rights time, floor plan, transportation plan, subscription time, opening time, and filing price , project supporting facilities, delivery time, real estate details, house price discounts, discounts, sales office phone number, latest news, latest details, surrounding supporting facilities, school district configuration, price list for one room, model room, latest progress, etc. Please consult for details)
资料来源:该项目笔记为开发商、销售人士创作。如有抄袭夸大,必追究法律责任!!!
Source: This project note was created by developers and salespeople.If there is any plagiarism or exaggeration, legal responsibility will be pursued!!!
免责声明:本宣传资料包括尺寸、图片、插图、文字描述、周边配套、建筑、市政设施或其他资料等,仅供形象宣传和参考之用。本项目所涉数据及区域资源的相关信息,仅供参考,以政府最终呈现为准。本广告所涉及内容仅作为要约邀请,不作为开发企业的承诺,相关内容以政府最终批准文件和双方签署的合同为准。最终解释权归开发商所有。
Disclaimer: This promotional material includes dimensions, pictures, illustrations, text descriptions, surrounding facilities, buildings, municipal facilities or other information, etc., and is for image promotion and reference purposes only.The data involved in this project and the relevant information on regional resources are for reference only and are subject to the final presentation by the government.The content involved in this advertisement is only an invitation to offer and does not serve as a commitment by the development company. The relevant content is subject to the final government approval document and the contract signed by both parties.The final right of interpretation belongs to the developer.
2024年上海最新购房政策!房贷、首付比例有调整!
单身、已婚、离异在上海能买几套房?
买房之前,先要看一下是否有“买房资格”,那么上海的限购政策是怎么样的呢?
▶ 临港新片区购房政策:
1、非本市户籍购房资格由家庭调整为个人;
2、社保年限由原有的5年缩短至3年;
3、外地单身且在临港新片区工作满1年以上,在重点支持单位工作的人才仅需3个月,即有机会在细则划定范围内购房。(需申请购房资格确认函)
10月24日,金山区出台人才安居新政。其中提到,结合城镇布局、产业规划和转型需求,划定重点转型区域人才购房政策实施范围。
经区人才管理部门认定,同时符合单位条件、个人条件以及工作年限条件的非本市户籍人才,按规定在沪缴纳职工社会保险或个人所得税3年及以上、且在本市无住房的,可购买1套住房,同时购房资格由居民家庭调整为个人。
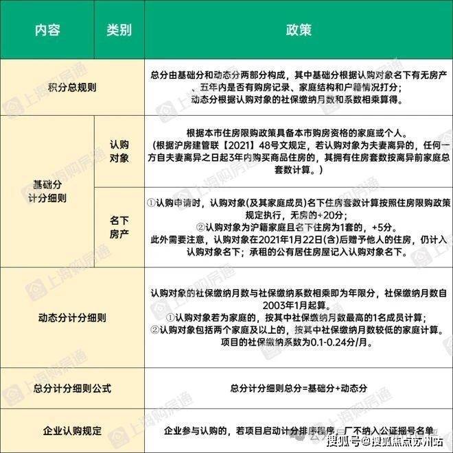
最全积分政策!怎么做到“60分”起步?
在了解是否有买房资格后,我们应该还要算一下自己的积分是多少?毕竟上海那些“品质地铁盘”“重点区域热盘”都会触发积分。
那么上海的积分怎么算呢?
*注:
1、认购对象在2021年1月22日(含)后赠与他人的房产,仍计入认购对象名下;
2、2021年7月24日起,通过赠与转让住房的,自转移登记日起5年内仍计入赠与人拥有住房套数;
3、承租的公有居住房屋计入认购对象名下住房套数;
4、认购比(认购组数/准售房源套数)>入围比(入围组数/准售房源套数),触发积分排序入围;
5、认购比≤1.3:1,不触发积分排序入围,全部纳入公证摇号。
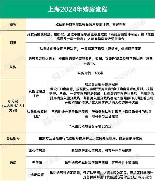
“不一样”的购房流程有哪些注意点?
上海因为有“积分制”的存在,所以购房流程与其他城市有一些小出入。
新房认购所需材料——认购人仅提供以下所列材料,增加认购材料的需报区房管部门审核同意。
(一)身份、婚姻、家庭关系证明材料类
1、身份证、户口簿
2、未成年人提供出生证
3、护照、港澳身份证、台胞证
4、现役军官证(含士官)、退役军官证
5、博士(含在读)学历证明或学籍证明
6、结婚证
7、离婚证、离婚协议或法院民事调解书、判决书(包括生效告知书)
(二)购房资格证明材料类
1、房屋权属证明(不动产登记证、房产证)
2、预告登记证明、网签合同
3、征收补偿安置协议
4、产调
5、非本市户籍家庭社保或者纳税证明材料
6、境外个人、港澳台居民,有效的劳务合同、工作类的居留许可证明
(三)资金证明类材料
1、个人信用报告
2、存款证明
“12.14”新政后上海贷款&首付怎么算?
2023年12月14日,上海突发两条新政,涉及了商贷,所以商贷和公积金贷款不同情况匹配条件也不同,需要根据住宅类型、购房套数认定,可自行匹配下方表格↓↓↓
至于首付比例,新政后各区域的政策如下↓↓↓
全市范围内,首套房最低首付款比例下调为30%;
二套房最低首付比例根据住房所在区域进行调整,临港以及嘉定、青浦、松江、奉贤、宝山、金山6个行政区的住房降至40%;其他区域全部调整为50%。
记住!新房交易只涉及“两税”
新房税费只要涉及到契税和房产税。(房产税需要等年平均销售价,所以2023年仅供参考)
此外,财联社报道:财政部、税务总局、住房城乡建设部发布《关于延续实施支持居民换购住房有关个人所得税政策的公告》。
其中提出,自2024年1月1日至2025年12月31日,对出售自有住房并在现住房出售后1年内在市场重新购买住房的纳税人,对其出售现住房已缴纳的个人所得税予以退税优惠。
其中,新购住房金额大于或等于现住房转让金额的,全部退还已缴纳的个人所得税。
新购住房金额小于现住房转让金额的,按新购住房金额占现住房转让金额的比例退还出售现住房已缴纳的个人所得税。
也就是说,只要你卖房后,名下无房,不只是可以按首套房,三成首付贷款。并且,卖房后1年内买房,都可以给你退税!
至于退税的细节问题,则延续了2022年10月1日起至2023年12月31日1年内置换买房退个税细节。
声明:本文由入驻焦点开放平台的作者撰写,除焦点官方账号外,观点仅代表作者本人,不代表焦点立场。


