2018苏州新区学区划分出炉 “双实验学区”有你家吗?
扫描到手机,新闻随时看
扫一扫,用手机看文章
更加方便分享给朋友
2018苏州学区划分已有部分出炉,继上周苏州园区部分学校公布后,苏州市高新区中小学学区划分也出炉。
以下为通知原文:
关于转发苏州市教育局《2018年苏州市义务教育阶段学校入学工作意见》《2018年苏州市区小学与初中地段生认定办法》的通知
浒墅关经开区社会事业科、苏州科技城社会事务局、西部生态旅游度假区社会事业办、各镇(街道)文教办(社会事业办、教育办),各中小学校:
现将苏州市教育局《关于印发<2018年苏州市义务教育阶段学校入学工作意见>的通知》(苏教〔2018〕4号),《关于公布<2018年苏州市区小学与初中地段生认定办法>的通知》(苏教基〔2018〕22号)等文件转发给你们,请遵照执行。
附件:
1.关于印发《2018年苏州市义务教育阶段学校入学工作意见》的通知
2.2018年苏州市区小学与初中地段生认定办法
3.2018年苏州高新区义务教育阶段学校施教区范围
4.2018年苏州高新区义务教育咨询信息一览表
苏州高新区教育局
2018年5月10日
附件3
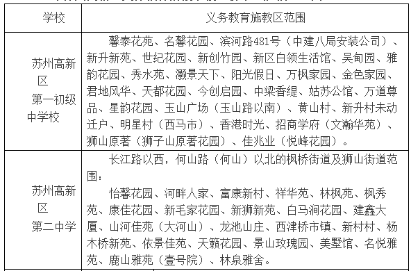
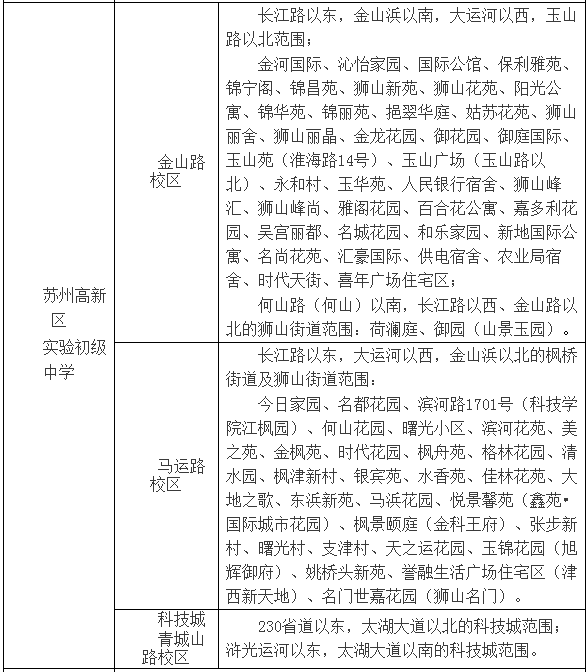
2018年苏州高新区义务教育阶段学校(初中)施教区范围




★ 上述施教区范围内地段生的认定需按照《2018年苏州市区小学与初中地段生认定办法》执行!
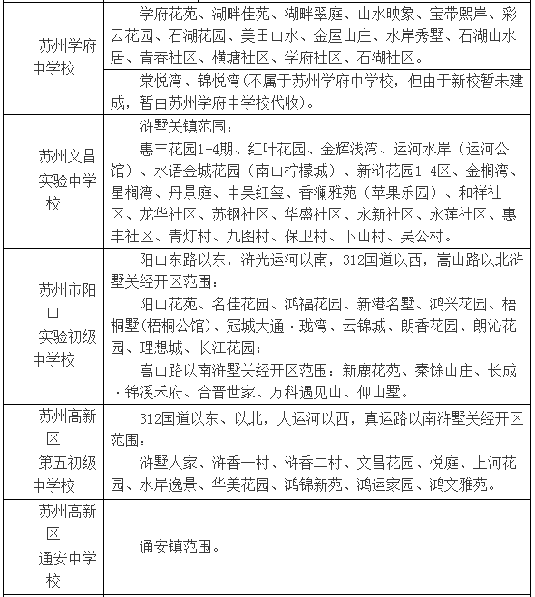
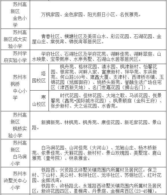
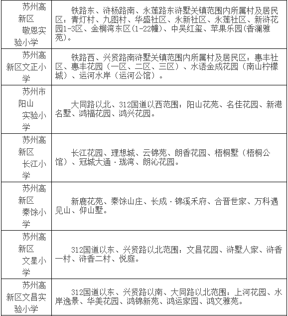
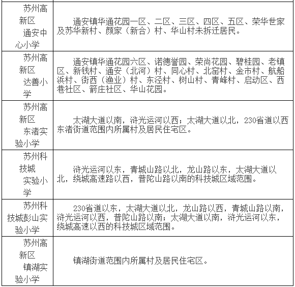
2018年苏州高新区义务教育阶段学校(小学)施教区范围




★ 上述施教区范围内地段生的认定需按照《2018年苏州市区小学与初中地段生认定办法》执行!
★ 新建学校如不具备开学条件,将安排其他学校过渡。
附件4
2018年苏州高新区义务教育咨询信息一览表

说明:各咨询点的接待及热线电话从2018年5月上旬开始,接待时间是工作日(不含节假日、双休日)的上午9:00-11:30,下午1:30-4:30,8月31日结束。
声明:本文由入驻焦点开放平台的作者撰写,除焦点官方账号外,观点仅代表作者本人,不代表焦点立场。


