上海长滩(售楼处)首页网站/样板间预约电话/上海长滩售楼处欢迎您-楼盘详情
扫描到手机,新闻随时看
扫一扫,用手机看文章
更加方便分享给朋友
┏┈ ıllı 上海长滩 ıllı ┈┓:400-8123-664
上海长滩电话☎️:400-8123-664
上海宝山上海长滩售楼处电话☎️ :400-8123-664(预约热线)
Official phone number of the Shanghai Changtan Sales Office in Baoshan, Shanghai ☎️: 400-8123-664 (appointment hotline)
温馨提示:提前预约销售人员看房,感谢您对售楼处的配合!
Warm reminder: Make an appointment in advance with the sales staff to view the property. Thank you for your cooperation with the sales office!
@本电话为开发商提供线上售楼电话,楼盘项目全面介绍(包含楼盘简介,房价,价格,楼盘地址,户型图,交通规划,备案价,项目配套,楼盘详情,售楼处电话,最新消息,最新详情,周边配套,最新进展等详情咨询)
@This phone number provides the developer with an online sales phone number and a comprehensive introduction to the real estate project (including the real estate introduction, housing prices, prices, real estate address, floor plan, transportation plan, registration price, project supporting facilities, real estate details, sales office phone number, the latest News, latest details, surrounding facilities, latest progress, etc. (Please consult for details)
⚠免责声明:请尊重他人的努力和智慧,避免未经授权的复制或引用,以维护创作的公正性和原创性。
⚠Disclaimer: Please respect the efforts and wisdom of others and avoid unauthorized copying or citation to maintain the fairness and originality of creation.
点击输入图片描述(最多30字)
宝山淞宝板块·上港集团打造
【上海长滩】四期
加推建面约66~236㎡2~4房
四期二批次预计6月份入市
前期少量约123~236㎡2-4房在售
均价5.75万/㎡ 总价约632万起
无需积分 直接认购 线上预约
上海长滩电话☎️:400-8123-664
Shanghai Changtan official phone number☎️:400-8123-664
点击输入图片描述(最多30字)
上海长滩电话☎️:400-8123-664
Shanghai Changtan official phone number☎️:400-8123-664
项目基本参数
所属区位:宝山淞宝
楼盘名称:上海长滩四期
开发商:上港集团瑞泰发展有限责任公司
物业类型:住宅
物业公司:万誉物业
物业费:4.6元/月/平
总共套数: 712套
户型:约66-234平(2-4房)
总户数:可售130户面积约149-260㎡
(四期预计6月份)二批次加推390套面积约66-260㎡
参考价格:均价5.5万元/㎡
交房时间:2024/6/30
产权年限:70
装修配置:装修交付
关键亮点:宝山滨江超大综合体,自带2000㎡健身会所
点击输入图片描述(最多30字)
百万滨江大城 足不出户享受生活
大型滨江景观住宅区
约28公顷的绿化用地
(相当于4个美兰湖)
约1.8公里的滨江休闲景观带
(带滨水风情商业街)
约120米高的5A级办公大厦
约180米高的观光塔
这些统统在上海长滩!
上海长滩电话☎️:400-8123-664
Shanghai Changtan official phone number☎️:400-8123-664

点击输入图片描述(最多30字)
【上海长滩】由上港集资打造,该地块原为上港十四区杂散货集装箱码头。上海长滩项目总占地面积77.62公顷,新建的建筑物总面积将超过140万平方米,其中,有超过50万方的住宅及超30万方的商业面积。规划人口达1.26万,分为七大开发地块,融入居住、文化、休闲、娱乐健身、商业和旅游等不同功能元素。
点击输入图片描述(最多30字)
上海长滩电话☎️:400-8123-664
Shanghai Changtan official phone number☎️:400-8123-664
【上海长滩】整体定位非常之高,正在如火如荼建设之中的地标观光塔高达约180米!不仅对望上海市中心摩天建筑,更可俯瞰长江之水奔流而下、江面游艇破水而行,崇明岛、长兴岛、东海……高度决定视野,江山如画,一览无遗!
点击输入图片描述(最多30字)
点击输入图片描述(最多30字)
点击输入图片描述(最多30字)
18幢约97米高的高层住宅、约120米高的5A级办公大厦与约180米高观光塔构成如同外滩天际线的万国华丽宏大建筑群,将成为上海又一个令世界过目不忘的城市封面!上海长滩电话☎️:400-8123-664
Shanghai Changtan official phone number☎️:400-8123-664
点击输入图片描述(最多30字)
点击输入图片描述(最多30字)
【上海长滩】正在建设名列世界前茅的球体影院、音乐厅、溜冰场、攀岩……江海之滨的庞大商业帝国不久之后就将呈现!
点击输入图片描述(最多30字)
上海长滩电话☎️:400-8123-664
Shanghai Changtan official phone number☎️:400-8123-664
点击输入图片描述(最多30字)
点击输入图片描述(最多30字)
点击输入图片描述(最多30字)
点击输入图片描述(最多30字)
上海长滩电话☎️:400-8123-664
Shanghai Changtan official phone number☎️:400-8123-664
点击输入图片描述(最多30字)
【上海长滩】滨江浩淼水面可供约270艘60英尺以下游艇游弋其中,创造堪比国外的多元滨水体验!
点击输入图片描述(最多30字)
【上海长滩】滨江休闲景观带全长约1.75公里,贯穿项目东西,未来将拥有特色游艇活动区、错落有致的绿野、坡地、沙滩和形态各异的广场。
点击输入图片描述(最多30字)
上海长滩电话☎️:400-8123-664
Shanghai Changtan official phone number☎️:400-8123-664
点击输入图片描述(最多30字)
点击输入图片描述(最多30字)
点击输入图片描述(最多30字)
上海长滩电话☎️:400-8123-664
Shanghai Changtan official phone number☎️:400-8123-664
点击输入图片描述(最多30字)
【上海长滩】住宅一期丶二期丶三期已经交房入住,上海长滩四期的04地块振东苑,是长滩住宅最后一期项目,也是压轴作品,开发商投入了大量资源,希望将04地块打造成整个整个淞宝的高品质标杆楼盘。
点击输入图片描述(最多30字)
上海长滩电话☎️:400-8123-664
Shanghai Changtan official phone number☎️:400-8123-664
四期也是离商业最近的地块,西侧还连接约20万平方米的环形“江豚形状”大型商业中心,真的可以做到出入繁花似锦。南侧邻牡丹江路,北侧滨江岸线,东侧为约4.1万平方米的长滩坡地公园。
点击输入图片描述(最多30字)
【上海长滩四期振东苑】总套数:712套,即将推15# 18# 20# 27-30# 共计7个单元322套新品房源。二批次将加推12#16#17#19#21#22#23#25#26#,共390套房源,建面约66-234㎡2-4房,前期均价5.5万/㎡
点击输入图片描述(最多30字)
上海长滩电话☎️:400-8123-664
Shanghai Changtan official phone number☎️:400-8123-664
约66-90平方米的小两房
约109-116平方米的大两房
约96-99平方米的三房两厅一卫
约122-180平方米的三房两厅两卫
约166平方米的四房两厅两卫
项目户型图及样板间鉴赏:
点击输入图片描述(最多30字)
点击输入图片描述(最多30字)
点击输入图片描述(最多30字)
上海长滩电话☎️:400-8123-664
Shanghai Changtan official phone number☎️:400-8123-664
点击输入图片描述(最多30字)
点击输入图片描述(最多30字)
上海长滩电话☎️:400-8123-664
Shanghai Changtan official phone number☎️:400-8123-664
点击输入图片描述(最多30字)
点击输入图片描述(最多30字)
点击输入图片描述(最多30字)
上海长滩电话☎️:400-8123-664
Shanghai Changtan official phone number☎️:400-8123-664
点击输入图片描述(最多30字)
点击输入图片描述(最多30字)
上海长滩电话☎️:400-8123-664
Shanghai Changtan official phone number☎️:400-8123-664
点击输入图片描述(最多30字)
点击输入图片描述(最多30字)
点击输入图片描述(最多30字)
上海长滩电话☎️:400-8123-664
Shanghai Changtan official phone number☎️:400-8123-664
点击输入图片描述(最多30字)
点击输入图片描述(最多30字)
上海长滩电话☎️:400-8123-664
Shanghai Changtan official phone number☎️:400-8123-664
点击输入图片描述(最多30字)
样板间赏鉴
点击输入图片描述(最多30字)
点击输入图片描述(最多30字)
上海长滩电话☎️:400-8123-664
Shanghai Changtan official phone number☎️:400-8123-664
点击输入图片描述(最多30字)
点击输入图片描述(最多30字)
点击输入图片描述(最多30字)
上海长滩电话☎️:400-8123-664
Shanghai Changtan official phone number☎️:400-8123-664
点击输入图片描述(最多30字)
点击输入图片描述(最多30字)
周边配套完善
上海长滩电话☎️:400-8123-664
Shanghai Changtan official phone number☎️:400-8123-664
点击输入图片描述(最多30字)
上海长滩电话☎️:400-8123-664
Shanghai Changtan official phone number☎️:400-8123-664
上海长滩坐落在原上港十四区货集装箱码头位于长江入海口,占据长江第一滩:上海的北滨江的优越资源。
点击输入图片描述(最多30字)
上海长滩电话☎️:400-8123-664
Shanghai Changtan official phone number☎️:400-8123-664
地铁方面:项目紧邻3号线友谊路地铁站,步行约1.5公里即可到达。
自驾方面:紧邻富锦路,可快速进入同济路高架,G1501上海绕城高速,速达中外环线与南北高架,通往全市各大CBD。
医疗资源方面:直线距离约500米内就有上海交大附属第九人民医院,是三甲医院,在牡丹江路附近还有一家三甲医院:宝山中心医院。
点击输入图片描述(最多30字)
上海长滩电话☎️:400-8123-664
Shanghai Changtan official phone number☎️:400-8123-664
商业配套方面:项目自带30万方商业,包括阿球形影院,还有博物馆、展览馆、音乐厅、蹦极天地、足球场等。还有180米高的长江第一观光塔标志性建筑。
点击输入图片描述(最多30字)
教育资源方面:上海长滩一期对口实验小学,而二期对口的则是宝林路第三小学。这个差距还是有些大的。由二期冠东苑步行至宝林路三小约30分钟左右,骑行时间在12分钟。周边教育资源丰富,还分布有上海行知中学、宝山中学,实验学校等。(具体学区根据政府统筹)
点击输入图片描述(最多30字)
上海长滩电话☎️:400-8123-664
Shanghai Changtan official phone number☎️:400-8123-664
点击输入图片描述(最多30字)
宝山淞宝板块·上港集团打造
【上海长滩】四期二批次
加推建面约66~236㎡2~4房
前期均价5.75万/㎡ 即将入市
前期少量约123~236㎡2-4房在售
均价5.75万/㎡ 总价约632万起
无需积分 直接认购 线上预约
上海长滩电话☎️:400-8123-664
上海宝山上海长滩售楼处电话☎️ :400-8123-664(预约热线)
Official phone number of the Shanghai Changtan Sales Office in Baoshan, Shanghai ☎️: 400-8123-664 (appointment hotline)
温馨提示:提前预约销售人员看房,感谢您对售楼处的配合!
Warm reminder: Make an appointment in advance with the sales staff to view the property. Thank you for your cooperation with the sales office!
@本电话为开发商提供线上售楼电话,楼盘项目全面介绍(包含楼盘简介,房价,价格,楼盘地址,户型图,交通规划,备案价,项目配套,楼盘详情,售楼处电话,最新消息,最新详情,周边配套,最新进展等详情咨询)
@This phone number provides the developer with an online sales phone number and a comprehensive introduction to the real estate project (including the real estate introduction, housing prices, prices, real estate address, floor plan, transportation plan, registration price, project supporting facilities, real estate details, sales office phone number, the latest News, latest details, surrounding facilities, latest progress, etc. (Please consult for details)
⚠免责声明:请尊重他人的努力和智慧,避免未经授权的复制或引用,以维护创作的公正性和原创性。
⚠Disclaimer: Please respect the efforts and wisdom of others and avoid unauthorized copying or citation to maintain the fairness and originality of creation.
2024年上海最新购房政策!房贷、首付比例有调整!
单身、已婚、离异在上海能买几套房?
买房之前,先要看一下是否有“买房资格”,那么上海的限购政策是怎么样的呢?
▶ 临港新片区购房政策:
1、非本市户籍购房资格由家庭调整为个人;
2、社保年限由原有的5年缩短至3年;
3、外地单身且在临港新片区工作满1年以上,在重点支持单位工作的人才仅需3个月,即有机会在细则划定范围内购房。(需申请购房资格确认函)
10月24日,金山区出台人才安居新政。其中提到,结合城镇布局、产业规划和转型需求,划定重点转型区域人才购房政策实施范围。
经区人才管理部门认定,同时符合单位条件、个人条件以及工作年限条件的非本市户籍人才,按规定在沪缴纳职工社会保险或个人所得税3年及以上、且在本市无住房的,可购买1套住房,同时购房资格由居民家庭调整为个人。
最全积分政策!怎么做到“60分”起步?
在了解是否有买房资格后,我们应该还要算一下自己的积分是多少?毕竟上海那些“品质地铁盘”“重点区域热盘”都会触发积分。
那么上海的积分怎么算呢?
*注:
1、认购对象在2021年1月22日(含)后赠与他人的房产,仍计入认购对象名下;
2、2021年7月24日起,通过赠与转让住房的,自转移登记日起5年内仍计入赠与人拥有住房套数;
3、承租的公有居住房屋计入认购对象名下住房套数;
4、认购比(认购组数/准售房源套数)>入围比(入围组数/准售房源套数),触发积分排序入围;
5、认购比≤1.3:1,不触发积分排序入围,全部纳入公证摇号。
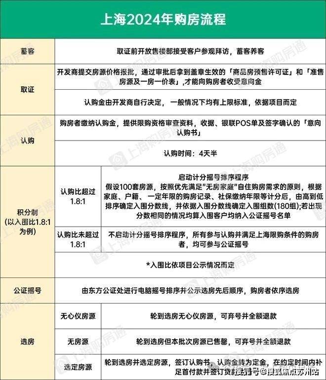
“不一样”的购房流程有哪些注意点?
上海因为有“积分制”的存在,所以购房流程与其他城市有一些小出入。
新房认购所需材料——认购人仅提供以下所列材料,增加认购材料的需报区房管部门审核同意。
(一)身份、婚姻、家庭关系证明材料类
1、身份证、户口簿
2、未成年人提供出生证
3、护照、港澳身份证、台胞证
4、现役军官证(含士官)、退役军官证
5、博士(含在读)学历证明或学籍证明
6、结婚证
7、离婚证、离婚协议或法院民事调解书、判决书(包括生效告知书)
(二)购房资格证明材料类
1、房屋权属证明(不动产登记证、房产证)
2、预告登记证明、网签合同
3、征收补偿安置协议
4、产调
5、非本市户籍家庭社保或者纳税证明材料
6、境外个人、港澳台居民,有效的劳务合同、工作类的居留许可证明
(三)资金证明类材料
1、个人信用报告
2、存款证明
“12.14”新政后上海贷款&首付怎么算?
2023年12月14日,上海突发两条新政,涉及了商贷,所以商贷和公积金贷款不同情况匹配条件也不同,需要根据住宅类型、购房套数认定,可自行匹配下方表格↓↓↓
至于首付比例,新政后各区域的政策如下↓↓↓
全市范围内,首套房最低首付款比例下调为30%;
二套房最低首付比例根据住房所在区域进行调整,临港以及嘉定、青浦、松江、奉贤、宝山、金山6个行政区的住房降至40%;其他区域全部调整为50%。
记住!新房交易只涉及“两税”
新房税费只要涉及到契税和房产税。(房产税需要等年平均销售价,所以2023年仅供参考)
此外,财联社报道:财政部、税务总局、住房城乡建设部发布《关于延续实施支持居民换购住房有关个人所得税政策的公告》。
其中提出,自2024年1月1日至2025年12月31日,对出售自有住房并在现住房出售后1年内在市场重新购买住房的纳税人,对其出售现住房已缴纳的个人所得税予以退税优惠。
其中,新购住房金额大于或等于现住房转让金额的,全部退还已缴纳的个人所得税。
新购住房金额小于现住房转让金额的,按新购住房金额占现住房转让金额的比例退还出售现住房已缴纳的个人所得税。
也就是说,只要你卖房后,名下无房,不只是可以按首套房,三成首付贷款。并且,卖房后1年内买房,都可以给你退税!
至于退税的细节问题,则延续了2022年10月1日起至2023年12月31日1年内置换买房退个税细节。
声明:本文由入驻焦点开放平台的作者撰写,除焦点官方账号外,观点仅代表作者本人,不代表焦点立场。


