最新!2024年吴江区学区规划公示
搜狐焦点苏州站 2024-06-11 16:42:52
用手机看
扫描到手机,新闻随时看
扫一扫,用手机看文章
更加方便分享给朋友
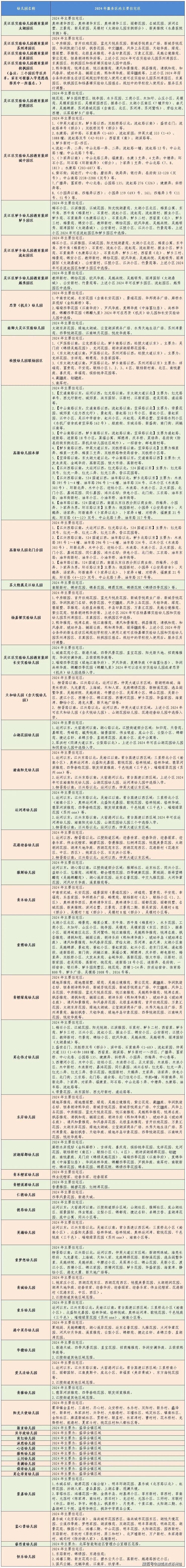
刚刚!吴江教育对2024年吴江区教育施教区进行了公示详情如下:公办小学公办初中公办幼儿园(含普惠性民办)注:普惠性民办幼儿园保育教育费执行同级公办幼儿园收费标准,带★的普惠性民办幼儿园保育教育费执行同级公办幼…
上述内容由松陵街道、江陵街道上报区教育局汇总而成,其他区镇、街道公办小学、初中、幼儿园(含普惠性民办园)在各辖区范围进行招生。如有疑问,可向学校所属区镇、街道的教育办咨询。
声明:本文由入驻焦点开放平台的作者撰写,除焦点官方账号外,观点仅代表作者本人,不代表焦点立场。


