永泰三里城(售楼处电话)永泰三里城|房价折扣|户型图_交通地铁_楼盘详情
扫描到手机,新闻随时看
扫一扫,用手机看文章
更加方便分享给朋友
永泰三里城
售楼处电话:400-8123-664☎【已认证】
案场限流 看房需提前来电预约登记
仅预约客户可进入销售现场,感谢您的支持
目前的楼市,房企之间的分化相当严重。
这几年,上海楼市里国企、央企的身影越来越多,而此前很多风光无限的民营房企,有的直接暴雷,有的则是在缩减规模、艰难求生。
覆巢之下,焉有完卵?
随着那些曾经偏安一隅的开发商的日子越来越难过,很多民营房企开始寻求自己的出路。
其中,有不少民企开发商选择了与乡镇、地方政府等部门合作,参与开发一些城市旧改以及拆迁等项目。
于是楼市里也诞生出了一种全新的合作模式:“民营+乡镇”合资的乡镇型房企。
那么这种合资的新模式,能否得到市场的认可呢?
今天想跟大家聊一聊位于上海浦东三林的一个由民企开发商与本地乡镇合力开发的项目:永泰三里城售楼处电话:400-8123-664☎【已认证】
售楼处电话:400-8123-664☎【已认证】
这个项目首期的292套房源,已于今年3月30号开盘。
但是截止目前,根据网签数据显示,项目开盘一个半月后,仍有135套房源可售,去化率还不足6成。
按理说,“距离11号线三林站约500米”,“一站前滩”,“浦东总价800万级”、拥有诸多标签的永泰三里城售楼处电话:400-8123-664☎【已认证】的赢面是很大的。
可为何项目入市后还是遭遇了销售瓶颈,今天我们就来聊一聊背后的原因。
01
什么是“乡镇型房企”
民企开发商+本地乡镇合力开发,这种模式在上海其实并不多见。
由于开发商的知名度和市场竞争力也是如今购房者买房时的一个重要参考,因此一些没有名气的开发商在当下的楼市环境下往往很难突出重围。
根据网上的公开资料显示:
永泰三里城售楼处电话:400-8123-664☎【已认证】背靠的上海香印城市建设投资发展有限公司。
售楼处电话:400-8123-664☎【已认证】而该公司的股权由上海浦东新区房地产交易市场有限公司和上海三林集镇开发建设有限公司组成,其中前者拥有90%的持股比。
成立于1993年的上海市浦东新区房地产交易市场有限公司,是一家民营房企。
根据百度百科的资料显示,该民企在过去的十余年里在浦东成功开发了东方城市花园、东方城市公寓、东方城市华庭、金龙东苑、锦绣苑等二十几个楼盘。售楼处电话:400-8123-664☎【已认证】
虽然公司名气不大,但是在浦东开发房产的经验还是有一些的。
值得注意的是,公司旗下的“上海市浦东城乡拆迁有限公司”,参与了浦东国际机场、地铁二号线、外环线等重大工程的动拆迁工作,累计动迁面积420.3万平方米,安置企业居民1.3万多户。
也就是说,这家开发商在开发房产的同时,也兼顾了浦东的城乡拆迁的工作。
而该项目的乡镇合作方:上海三林集镇开发建设有限公司,作为三林本地企业,参加过一些三林本地项目开发,对三林的整体格局应该是比较熟悉的,之前主要针对的就是动迁地块的整改工作。
根据总爷的了解:永泰三里城售楼处电话:400-8123-664☎【已认证】的前身是金光村的“城中村”改造项目,目前在售的正是首批出让宅地。
也正是因为永泰三里城售楼处电话:400-8123-664☎【已认证】的建设涉及到了城中村的旧改拆迁工作,从而引入了民营+乡镇的合作新模式。
乡镇公司负责前期拆迁,民营房企负责后续开发,这样的分工也算是各司其职。
02
“高配”动迁房硬伤多
由于是“民营+乡镇”的合作开发,很多购房者认为永泰三里城售楼处电话:400-8123-664☎【已认证】与周边的动迁房无异,从而扣上了“高级动迁房”的帽子。
说起来,永泰三里城售楼处电话:400-8123-664☎【已认证】的具体位置,位于浦东三林板块的腹地——三林西,距离前滩、三林滨江大约在3公里左右。
售楼处电话:400-8123-664☎【已认证】
距离前滩一站地铁,这样的地理位置其实不算太差。
但“左手老破小,右手拆迁房”,这样的周边环境着实劝退了不少购房者。
在项目的西南侧,就是三林的大型动迁区;
售楼处电话:400-8123-664☎【已认证】
而项目的西北侧,则是以凌兆新村为代表的工人新村,也是老破小集聚地。
作为一个总价800万级的新房项目,对面就是300万的老破小,这样的周遭环境,直接影响了项目接受度和未来成长性。
再加上板块内并无明确的后续规划,所以整体城市界面预计今后也不会有太大变化,未来想象空间有限。
对于追求高品质生活的客户来说,总价800万至2000万,肯定希望周边的圈层和能级相匹配,而永泰三里城售楼处电话:400-8123-664☎【已认证】目前的周边圈层,显然无法满足客户的期望。
另外,根据现场销售的介绍,项目预计将于2026年8月才能交付。
这样的交付时间,在目前市面上同时期的新房中也算比较晚的了。
但由于涉及到“城中村”改造,本来就是一个漫长且复杂的过程。
所以尽管项目目前的规划已经完成,但是在二期的15-15地块中,还有一个集发大楼并未搬走。
据总爷得到的小道消息,这个集发大楼也是个比较难拆的“钉子户”。售楼处电话:400-8123-664☎【已认证】

所以永泰三里城售楼处电话:400-8123-664☎【已认证】规划中的二期能否按期兑现,目前仍然是存疑状态。
考虑到如今地产行业的现状,未来永泰三里城售楼处电话:400-8123-664☎【已认证】的交付难免让人忧心。
03
核心产品力不足
最后,总爷认为这个项目之所以卖不掉还有一个根本问题,是它的产品力本身不足。
这年头,一个新房项目的成功与否,很大程度上还是取决于其产品力本身。
如今市场上,大型品牌房企有着更强的成本优势和管理能力,所以产品力往往更加领先。
作为规模不大的民营房企+乡镇企业,由于缺乏足够的开发经验,要想成功突围,就更需要做出远超市场期待的作品,才有可能赢得市场的青睐。
然而,永泰三里城售楼处电话:400-8123-664☎【已认证】给出的产品力&装修标准,确实存在许多不尽如人意的地方。
作为一个总价800万起的项目,它打造了一个非人车分流的小区。
地面停车位的存在,不仅影响了小区的整体美观度,也给居民的生活带来了不便。
整体来看,目前现场仅展示了一套100平方米的样板间。
项目的样板间打造的可以说是非常普通,没有什么细节值得推敲,让人感觉开发商对待产品的态度多少有些敷衍。
售楼处电话:400-8123-664☎【已认证】
相较于项目8.2万/㎡的均价,项目的品牌和装标也非常一般:
没有配备智能马桶、灶具油烟机的品牌为老板、科勒的洁具等也都是些基本款,并且卫生间甚至都没有安装玻璃移门。
售楼处电话:400-8123-664☎【已认证】在去看样板间的时候,还以为误入了某个上海远郊总价300-400万的刚需盘,完全不敢想象这会是2024年出现的总价800w+的新盘。
不得不说,在各家开发商都在卷产品力的当下,这家开发商的装修水平确实稍显敷衍。
不过最近开发商在经过了一期的滑铁卢之后,终于意识到了上海市场不是他们想象的那样了。
根据现场销售给到的消息,目前开发商已经在努力提升装标,全新的样板间也即将对外开放参观。
不知道提升之后的三里城,能否在二期扭转颓势。
其实按理说,“距离11号线三林站约500米”,“一站前滩”,“浦东总价800万级”、拥有诸多标签的永泰三里城售楼处电话:400-8123-664☎【已认证】的赢面是很大的。
但“去化难”的现实却告诫了整个楼市:好的“产品力”才是赢得市场的关键。
以往我们说买房除了地段,地段,还是地段。
可现如今,开发商、产品力、生活配套、乃至周边圈层,都已经成为了购房者们的重要考量。
所以从永泰三里城售楼处电话:400-8123-664☎【已认证】这个项目身上,我们也能看出这些乡镇型房企遇到的最大挑战:
要想解决项目的“去化”问题,提升自身产品力已经迫在眉睫。
永泰三里城
售楼处电话:400-8123-664☎【已认证】
案场限流 看房需提前来电预约登记
仅预约客户可进入销售现场,感谢您的支持
2024年上海最新购房政策!房贷、首付比例有调整!
单身、已婚、离异在上海能买几套房?
买房之前,先要看一下是否有“买房资格”,那么上海的限购政策是怎么样的呢?
▶ 临港新片区购房政策:
1、非本市户籍购房资格由家庭调整为个人;
2、社保年限由原有的5年缩短至3年;
3、外地单身且在临港新片区工作满1年以上,在重点支持单位工作的人才仅需3个月,即有机会在细则划定范围内购房。(需申请购房资格确认函)
10月24日,金山区出台人才安居新政。其中提到,结合城镇布局、产业规划和转型需求,划定重点转型区域人才购房政策实施范围。
经区人才管理部门认定,同时符合单位条件、个人条件以及工作年限条件的非本市户籍人才,按规定在沪缴纳职工社会保险或个人所得税3年及以上、且在本市无住房的,可购买1套住房,同时购房资格由居民家庭调整为个人。
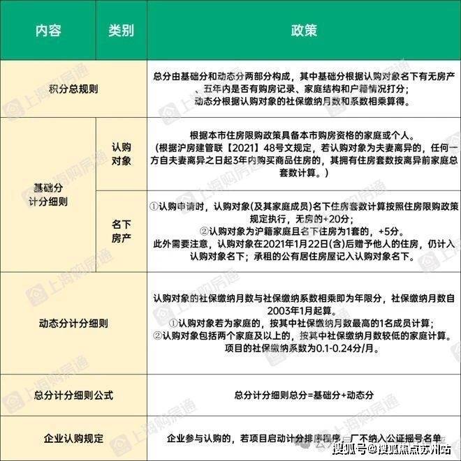
最全积分政策!怎么做到“60分”起步?
在了解是否有买房资格后,我们应该还要算一下自己的积分是多少?毕竟上海那些“品质地铁盘”“重点区域热盘”都会触发积分。
那么上海的积分怎么算呢?
*注:
1、认购对象在2021年1月22日(含)后赠与他人的房产,仍计入认购对象名下;
2、2021年7月24日起,通过赠与转让住房的,自转移登记日起5年内仍计入赠与人拥有住房套数;
3、承租的公有居住房屋计入认购对象名下住房套数;
4、认购比(认购组数/准售房源套数)>入围比(入围组数/准售房源套数),触发积分排序入围;
5、认购比≤1.3:1,不触发积分排序入围,全部纳入公证摇号。
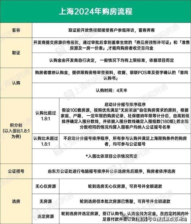
“不一样”的购房流程有哪些注意点?
上海因为有“积分制”的存在,所以购房流程与其他城市有一些小出入。
新房认购所需材料——认购人仅提供以下所列材料,增加认购材料的需报区房管部门审核同意。
(一)身份、婚姻、家庭关系证明材料类
1、身份证、户口簿
2、未成年人提供出生证
3、护照、港澳身份证、台胞证
4、现役军官证(含士官)、退役军官证
5、博士(含在读)学历证明或学籍证明
6、结婚证
7、离婚证、离婚协议或法院民事调解书、判决书(包括生效告知书)
(二)购房资格证明材料类
1、房屋权属证明(不动产登记证、房产证)
2、预告登记证明、网签合同
3、征收补偿安置协议
4、产调
5、非本市户籍家庭社保或者纳税证明材料
6、境外个人、港澳台居民,有效的劳务合同、工作类的居留许可证明
(三)资金证明类材料
1、个人信用报告
2、存款证明
“12.14”新政后上海贷款&首付怎么算?
2023年12月14日,上海突发两条新政,涉及了商贷,所以商贷和公积金贷款不同情况匹配条件也不同,需要根据住宅类型、购房套数认定,可自行匹配下方表格↓↓↓
至于首付比例,新政后各区域的政策如下↓↓↓
全市范围内,首套房最低首付款比例下调为30%;
二套房最低首付比例根据住房所在区域进行调整,临港以及嘉定、青浦、松江、奉贤、宝山、金山6个行政区的住房降至40%;其他区域全部调整为50%。
记住!新房交易只涉及“两税”
新房税费只要涉及到契税和房产税。(房产税需要等年平均销售价,所以2023年仅供参考)
此外,财联社报道:财政部、税务总局、住房城乡建设部发布《关于延续实施支持居民换购住房有关个人所得税政策的公告》。
其中提出,自2024年1月1日至2025年12月31日,对出售自有住房并在现住房出售后1年内在市场重新购买住房的纳税人,对其出售现住房已缴纳的个人所得税予以退税优惠。
其中,新购住房金额大于或等于现住房转让金额的,全部退还已缴纳的个人所得税。
新购住房金额小于现住房转让金额的,按新购住房金额占现住房转让金额的比例退还出售现住房已缴纳的个人所得税。
也就是说,只要你卖房后,名下无房,不只是可以按首套房,三成首付贷款。并且,卖房后1年内买房,都可以给你退税!
至于退税的细节问题,则延续了2022年10月1日起至2023年12月31日1年内置换买房退个税细节。
声明:本文由入驻焦点开放平台的作者撰写,除焦点官方账号外,观点仅代表作者本人,不代表焦点立场。


