招标文件显示,此次康帝庄园五期共20幢双拼别墅,共40户,每户为地上3层,建筑高度约9.80米,总建面约16280.24平。本次康帝庄园五期,大概位于南区,二手房挂牌15.1w/平,正在出售房源有5套,价格都…
最新,金鸡湖旁10w+豪宅
康帝庄园五期别墅正在招标!
20幢双拼现房别墅!毛坯变精装
建面390平起!或将开卖?
咨询电话:18118152573【同微信】

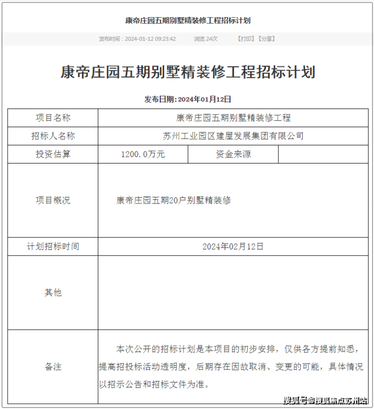
近日,康帝庄园五期别墅精装修工程正在招标!
招标文件显示,此次康帝庄园五期共20幢双拼别墅,共40户,每户为地上3层,建筑高度约9.80米,总建面约16280.24平。
其中9、25#楼建筑面积为784.89平;1-5#楼建筑面积为878.68平;10-13、17-21、26、33、34、41#楼建面为793.62平。

其实早在今年1月份,网上便有关于康帝庄园五期精装工程的招标计划文件,只是未标明具体的建设面积及指标。

此次面积细则啥的都有了,很大可能工程要进一步了。

从招标工期来看预计103天,合同估算值为2450万元。


项目回顾
康帝庄园位于园区湖东CBD板块,容积率仅0.46,由65栋纯别墅组成,产品类型涵盖联排、类独栋、独栋别墅。

整个项目被金鸡湖水包围,形成一个纯粹的岛居形态,地理位置优越,周围金鸡湖花园、金鸡湖金水湾、湖滨四季等10w+豪宅林立。

整个盘比较神秘!最早入市时间应该是在2014年,当时联排750万起,2017年时独栋4300万起。

整个项目分为南北两个区,北区(环洲路18号)为一期、二期、三期,共计房屋36栋65户。
南区(环洲路5号)为四期、五期,共计房屋46栋94户。

网络上还能找到2016年左右备案价情况,属于项目二期房源,都是600多平起步的大面积,参考单价在9w+,总价在6000w+!

自入市起,康帝庄园共领取过三次预售证,分别在2014年、2015年和2019年。
而据商品房预售信息来看,项目仍有 23幢没有网签,但位于62-87幢,均价95153元/平,户型面积段658.35-1373.36平,备案价区间90000-100000元/平,总价段5925.15-13733.6万元。
这次精装工程的公示,很大可能...(自己想)

目前项目二手房挂牌 18.9w/平,正在出售房源有2套,价格都在 8900万。


据相关二手网站显示,小区历史成交2套,2022年一套508.13m²,成交总价6180w,单价121623元/m²;2021年一套377.37m²,成交总价4300w,单价113947元/m²,值得一提的是,成交周期只有1天。

本次康帝庄园五期,大概位于南区,二手房挂牌 15.1w/平,正在出售房源有5套,价格都在 4600万左右。

户型的话,双拼别墅建面约390平,独栋建面约440平,上三层,无地下室,花园面积约200-400㎡,位置不同,花园大小不同。
最后来几张内部2张实景图,低调奢华~


咨询电话:18118152573【同微信】