国贸虹桥璟上(售楼处)首页网站|售楼中心|国贸虹桥璟上售楼处欢迎您-楼盘详情
扫描到手机,新闻随时看
扫一扫,用手机看文章
更加方便分享给朋友
赵巷国贸虹桥璟上:400-8123-664
—— 国贸虹桥璟上 ——:400-8123-664
———————————————————————————————————
上海青浦国贸虹桥璟上售楼处VIPline:400-8123-664 ☎
交房时间丨楼盘详情丨房价优惠折扣丨售楼处电话丨最新消息
最新详情丨周边配套丨学区配置丨一房一价表丨样板间丨最新进展等
⚠免责声明:请尊重他人的努力和智慧,避免未经授权的复制或引用,以维护创作的公正性和原创性。
温馨提示:为了节约您的等待时间,看房请提前致电售楼处预约!
当下500万级鲜有的地铁红盘
17号线嘉松中路站,上海科创热土
国贸虹桥璟上
132套建面约105-129㎡3-4房
已经过会,即将入市
项目已进入准现房阶段
(交付时间仅供参考,以开发商发布为准)
项目实景图

01.
提前兑现滨水示范区+预计提前交房
项目品质确定性强,稳稳的安全感
当下买房有一大症结,大家更多靠的是沙盘给的脑补以及销售描述,未来一切都是不确定的,最终交付大概率又会打折扣。赵巷国贸虹桥璟上售楼处电话:400-8123-664【预约☎】
而国贸虹桥璟上不仅提前兑现滨水实景示范区,交房预计也将提前,给足了购房者品质确定性和置业信心。
(交付时间仅供参考,以开发商发布为准)
1、眼见为实才是真的,品质确定性强!
社区内Y型黄金水道已实景呈现,围绕滨河打造下沉式客厅,将会客与赏景衔接,延伸家庭居住空间。


赵巷国贸虹桥璟上售楼处电话:400-8123-664【预约☎】
项目示范区实景图
色调明艳的虹桥,以“海浪”为原型,仿佛凌空飞虹,令人震撼。
项目示范区实景图

景观基本所见即所得,给购房者吃下了一颗定心丸,也展现了国贸地产卓越的兑现力,未来美好生活无需脑补,尽在眼前。赵巷国贸虹桥璟上售楼处电话:400-8123-664【预约☎】
当然,从实景图上可感受到项目水系的丰富以及浓郁的度假氛围。
上海不缺高楼大厦,缺的是能够调节快生活的闲适环境。
面对这样的居住环境,国贸虹桥璟上业主回到家就能卸下一天疲惫。
项目示范区实景图
事实上,项目由两条天然水系穿流而过,形成三座天然“岛屿社区”。
国贸地产因地制宜,将三座“岛屿”设置不同主题,并铺陈丰富的景观节点,打造了时下很受年轻人喜欢的隐奢度假风。
景观示意图赵巷国贸虹桥璟上售楼处电话:400-8123-664【预约☎】

比如,规划设计了3座贸贸岛乐园作为各赵巷国贸虹桥璟上售楼处电话:400-8123-664【预约☎】个岛屿的中央主题园林景观,特别是采用大面积如日本早樱等季节性观赏植物,春夏秋冬四季观赏性相当丰富。
项目示范区实景图

比如结合不同季节,选择四季植被铺设,沿着两条河岸线布置,四季景观皆不同。
此外,项目还打造了泛会所架空层,未来将用于健身、会客、阅读、亲子活动等功能。
示意图,仅供参考赵巷国贸虹桥璟上售楼处电话:400-8123-664【预约☎】
这些配置一方面拉近人与自然的距离,让业主生活融入惬意的生态园林中;
另一方面,从小孩到老人,不同年龄段的业主,都能找到自己的乐土和社交空间。
国贸虹桥璟上交付的不是一个冷冰冰的物理空间,而是一个生活惬意,充满温情,多彩的社交乐园。
项目效果图
在外部,国贸地产还代建了一座约1.8万方的滨河市政公园,家庭露营、亲子玩乐、健身休闲就在家门口。
示意图赵巷国贸虹桥璟上售楼处电话:400-8123-664【预约☎】
这样就形成了内外双公园的场景,国贸虹桥璟上居住环境在500万级中无出其右。
2、项目预计提前交付,国贸地产兑现力之强可见一斑!赵巷国贸虹桥璟上售楼处电话:400-8123-664【预约☎】
国贸虹桥璟上现在楼栋已全部封顶,此前国贸很多已交付的项目都能做到提前半年到一年甚至更久交付,国贸虹桥璟上或将会在2025年春节前后提前交付,几乎接近准现房的工期,相当诱人。(交付时间仅供参考,以开发商实际交付为准)
这两个“提前”是国贸地产实实在在做事态度的反映,给予客户稳稳的安全感。
值得一提,作为世界500强企业国贸控股集团核心成员企业,国贸地产进驻上海已有10年+,更是中国房地产开发30强、中国物业服务企业50强。赵巷国贸虹桥璟上售楼处电话:400-8123-664【预约☎】
而国贸虹桥璟上更是国贸地产在上海首个“上系”产品,倾注了更多的心血。
项目效果图
02.
全系优质款户型
实用性与舒适度兼备赵巷国贸虹桥璟上售楼处电话:400-8123-664【预约☎】
项目132套建面约105-129㎡3-4房已经过会,即将入市。
建面约105㎡3房2卫有宽厅和竖厅两种风格,其中宽厅户型好评度颇高。
尺度震撼:宽厅面宽约5.5米,3.5开间面宽共约11.5米,再加上约8㎡的阳台,使得整个家庭的公共区域尺度感十足、功能也更加灵活多变。赵巷国贸虹桥璟上售楼处电话:400-8123-664【预约☎】
全屋六飘窗:大大延展了使用空间。
三卧空间相对均衡:能更好满足各家庭成员空间使用需求。
文中所示楼栋幢号均为工程编号,以实际位置为准
样板间照片:赵巷国贸虹桥璟上售楼处电话:400-8123-664【预约☎】

样板间实景图
预算充足的小伙伴可以入手建面约129㎡4房2卫。赵巷国贸虹桥璟上售楼处电话:400-8123-664【预约☎】
4房+大面宽+大阳台,尺度感和空间感都相当强,也给予600万级购房者在虹桥改善的好机会!
文中所示楼栋幢号均为工程编号,以实际位置为准
样板间照片:赵巷国贸虹桥璟上售楼处电话:400-8123-664【预约☎】
样板间实景图

另外项目装修也很诚意,中央空调、地暖均为国内或国外一线品牌,同时配置净水器、全屋智能马桶、以及厨房贴心配备凉霸等。赵巷国贸虹桥璟上售楼处电话:400-8123-664【预约☎】
03.
500万级中硕果仅存的地铁房
项目可以说是当下硕果仅存的500万级地铁房,直线距离17号线嘉松中路站仅约700米,这个距离恰到好处,十分适合通勤。赵巷国贸虹桥璟上售楼处电话:400-8123-664【预约☎】
关键17号线能级也很强:
从国贸虹桥璟上出发5站直达虹桥枢纽。
相比其他同价位段板块,项目胜在能无缝连接多条轨交线路。
除了正在建设中的南北大动脉嘉闵线 (预计2027年建成),还有汇聚徐汇华之门、浦东张江势能的机场联络线(预计年底通车)。赵巷国贸虹桥璟上售楼处电话:400-8123-664【预约☎】
尤其是黄金2号线能直接进长宁,一路皆是高能级热门商办,静安寺、陆家嘴、世纪大道、张江等热门商圈。
这意味着项目既能承接传统市区的外溢,又能分享大虹桥发展红利,双保险更安心。
04.
产业、配套密度领先同级区域
板块潜力可期
论未来潜力,项目所在的赵巷嘉松中路板块,在当下500万级新房中可谓一枝独秀。
1、三重国家级、市级规划加持,能级高!赵巷国贸虹桥璟上售楼处电话:400-8123-664【预约☎】
它是青浦规划“一城两翼”发展格局中的东翼;
它是“一中四方”市西软件园的核心,赵巷的能级将比肩张江高科产业园、市北高新区、紫竹科技园。
它东有大虹桥规划,西有长三角一体化。赵巷国贸虹桥璟上售楼处电话:400-8123-664【预约☎】
嘉松中路站是三重国家级、市级规划重叠区域,发展有保障!
2、科创产业加速落地!
不同于规划大饼,这里的产业集群是真正实施落地的。
其重头戏主要以17号线嘉松中路TOD展开,各大规模商办正如火如荼建设中:
上海市西软件园,根据十四五规划,计划2025年实现建筑面积约400万㎡,经营收入达到1000-1500亿,从业人员达到约15万。
数据来源长三角绿洲智谷·赵巷官网
市西软件园核心位置在嘉松中路站两侧,这里正在打造漕河泾科技绿洲,主力发展信息技术、人工智能、大数据、云计算、生命健康等多元化新兴产业,总体量超过100万㎡。赵巷国贸虹桥璟上售楼处电话:400-8123-664【预约☎】
除此之外,附近还有在建中的网易上海国际文创科技园,预计引入2万员工,预计2024年建成并投入使用。
示意图
北斗西虹桥基地同样也在紧锣密鼓的建设中,还聚集了海克斯康、熙菱、普利特等知名企业。赵巷国贸虹桥璟上售楼处电话:400-8123-664【预约☎】

赵巷北斗产业园
龙头效应才刚开始,优质名企正加速“落户”嘉松中路站,未来将会汇聚更多高科技人才
那试想下,漕河泾、张江高薪人群对周边板块的价值辐射作用。赵巷国贸虹桥璟上售楼处电话:400-8123-664【预约☎】赵巷国贸虹桥璟上售楼处电话:400-8123-664【预约☎】
而国贸虹桥璟上,可不是辐射,是就在嘉松中路TOD商办集群旁,位于高能级商办核芯的风暴眼。
3,商业兑现:嘉松中路TOD首个日式购物中Terrace Park,预计今年开业!
①、未来“门口”就有新潮商业
就在17号线嘉松中路站上盖,引入了体量约5.4万方的长三角绿洲智谷·TerracePark,预计今年开业,业主周末吃喝玩乐在家门口就能满足。
示意图赵巷国贸虹桥璟上售楼处电话:400-8123-664【预约☎】

②、不远处更享国际化商业体
项目周边已成为上海人周末出行的打卡圣地,蟠龙天地、天空万科广场、百联奥特莱斯、合生新天地、元祖梦世界、山姆会员店等商业、休闲综合体一路连缀。赵巷国贸虹桥璟上售楼处电话:400-8123-664【预约☎】
赵巷国贸虹桥璟上:400-8123-664
—— 国贸虹桥璟上 ——:400-8123-664
———————————————————————————————————
上海青浦国贸虹桥璟上售楼处VIPline:400-8123-664 ☎
交房时间丨楼盘详情丨房价优惠折扣丨售楼处电话丨最新消息
最新详情丨周边配套丨学区配置丨一房一价表丨样板间丨最新进展等
⚠免责声明:请尊重他人的努力和智慧,避免未经授权的复制或引用,以维护创作的公正性和原创性。
温馨提示:为了节约您的等待时间,看房请提前致电售楼处预约!
2024年上海最新购房政策!房贷、首付比例有调整!
单身、已婚、离异在上海能买几套房?
买房之前,先要看一下是否有“买房资格”,那么上海的限购政策是怎么样的呢?
▶ 临港新片区购房政策:
1、非本市户籍购房资格由家庭调整为个人;
2、社保年限由原有的5年缩短至3年;
3、外地单身且在临港新片区工作满1年以上,在重点支持单位工作的人才仅需3个月,即有机会在细则划定范围内购房。(需申请购房资格确认函)
10月24日,金山区出台人才安居新政。其中提到,结合城镇布局、产业规划和转型需求,划定重点转型区域人才购房政策实施范围。
经区人才管理部门认定,同时符合单位条件、个人条件以及工作年限条件的非本市户籍人才,按规定在沪缴纳职工社会保险或个人所得税3年及以上、且在本市无住房的,可购买1套住房,同时购房资格由居民家庭调整为个人。
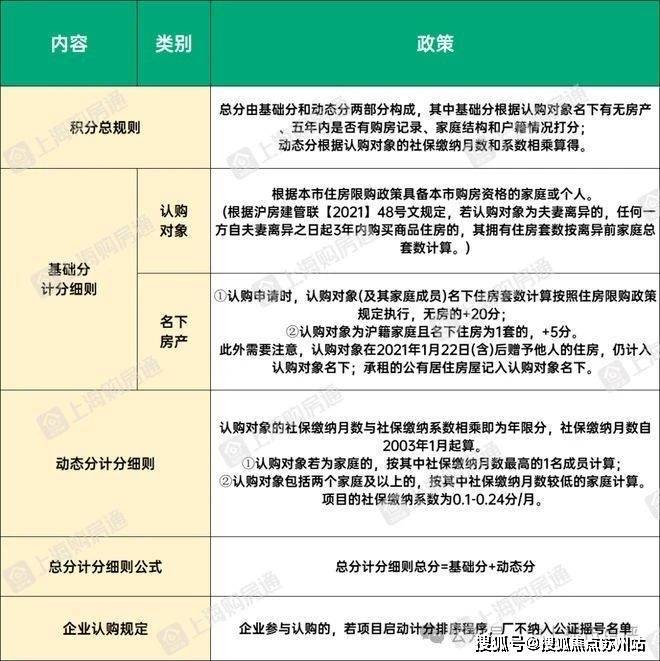
最全积分政策!怎么做到“60分”起步?
在了解是否有买房资格后,我们应该还要算一下自己的积分是多少?毕竟上海那些“品质地铁盘”“重点区域热盘”都会触发积分。
那么上海的积分怎么算呢?
*注:
1、认购对象在2021年1月22日(含)后赠与他人的房产,仍计入认购对象名下;
2、2021年7月24日起,通过赠与转让住房的,自转移登记日起5年内仍计入赠与人拥有住房套数;
3、承租的公有居住房屋计入认购对象名下住房套数;
4、认购比(认购组数/准售房源套数)>入围比(入围组数/准售房源套数),触发积分排序入围;
5、认购比≤1.3:1,不触发积分排序入围,全部纳入公证摇号。
“不一样”的购房流程有哪些注意点?
上海因为有“积分制”的存在,所以购房流程与其他城市有一些小出入。
新房认购所需材料——认购人仅提供以下所列材料,增加认购材料的需报区房管部门审核同意。
(一)身份、婚姻、家庭关系证明材料类
1、身份证、户口簿
2、未成年人提供出生证
3、护照、港澳身份证、台胞证
4、现役军官证(含士官)、退役军官证
5、博士(含在读)学历证明或学籍证明
6、结婚证
7、离婚证、离婚协议或法院民事调解书、判决书(包括生效告知书)
(二)购房资格证明材料类
1、房屋权属证明(不动产登记证、房产证)
2、预告登记证明、网签合同
3、征收补偿安置协议
4、产调
5、非本市户籍家庭社保或者纳税证明材料
6、境外个人、港澳台居民,有效的劳务合同、工作类的居留许可证明
(三)资金证明类材料
1、个人信用报告
2、存款证明
“12.14”新政后上海贷款&首付怎么算?
2023年12月14日,上海突发两条新政,涉及了商贷,所以商贷和公积金贷款不同情况匹配条件也不同,需要根据住宅类型、购房套数认定,可自行匹配下方表格↓↓↓
至于首付比例,新政后各区域的政策如下↓↓↓
全市范围内,首套房最低首付款比例下调为30%;
二套房最低首付比例根据住房所在区域进行调整,临港以及嘉定、青浦、松江、奉贤、宝山、金山6个行政区的住房降至40%;其他区域全部调整为50%。
记住!新房交易只涉及“两税”
新房税费只要涉及到契税和房产税。(房产税需要等年平均销售价,所以2023年仅供参考)
此外,财联社报道:财政部、税务总局、住房城乡建设部发布《关于延续实施支持居民换购住房有关个人所得税政策的公告》。
其中提出,自2024年1月1日至2025年12月31日,对出售自有住房并在现住房出售后1年内在市场重新购买住房的纳税人,对其出售现住房已缴纳的个人所得税予以退税优惠。
其中,新购住房金额大于或等于现住房转让金额的,全部退还已缴纳的个人所得税。
新购住房金额小于现住房转让金额的,按新购住房金额占现住房转让金额的比例退还出售现住房已缴纳的个人所得税。
也就是说,只要你卖房后,名下无房,不只是可以按首套房,三成首付贷款。并且,卖房后1年内买房,都可以给你退税!
至于退税的细节问题,则延续了2022年10月1日起至2023年12月31日1年内置换买房退个税细节。
声明:本文由入驻焦点开放平台的作者撰写,除焦点官方账号外,观点仅代表作者本人,不代表焦点立场。


