注意!10年房价翻7倍!苏州这个板块再升级!
扫描到手机,新闻随时看
扫一扫,用手机看文章
更加方便分享给朋友
在高速发展的新时代,相城急需要打造新兴的城市门面,建立一个经济核心,商务核心以及人才聚集地,高铁新城顺应而生。
今年是高铁新城发展的10周年,这对于一个新城来说,时间并不长,但是高铁新城已经成功完成华丽转变:城市交通实现黄金双十字北站,站城融合TOD综合开发“空、铁、轨三位一体”交通网络,各大龙头企业扎堆落地、网红地标如雨后春笋般拔地而起、千亿级规划轮番上演……
根据可靠数据统计,近几年来苏州高铁新城住宅地价不断被刷新,从前几年的2000+元/平涨到现在的17000+元/平,短短5、6年时间直接翻了7倍有余!如今,高铁新城也成了相城名副其实的门户了!NO.1
高铁新城未来住宅趋势显现
三大新地块补仓,要求高,难度大
不得不承认的是,目前,高铁新城的新房也是越卖越少了,除了美的云筑、花语天境华庭的少量尾盘在售,就只有铂悦春和万象、嘉致峰庭两大项目了。
而铂悦春和万象是为数不多的,既不处于园区核心、狮山核心,也不是高倒挂却依旧热销的楼盘,品质过硬是一方面,板块优势也是一方面。

好在未来还有三大项目可以补仓:京东地块云栖秀庭,2021年最后一拍大和43号地块,以及2022年首次挂地4号地块。

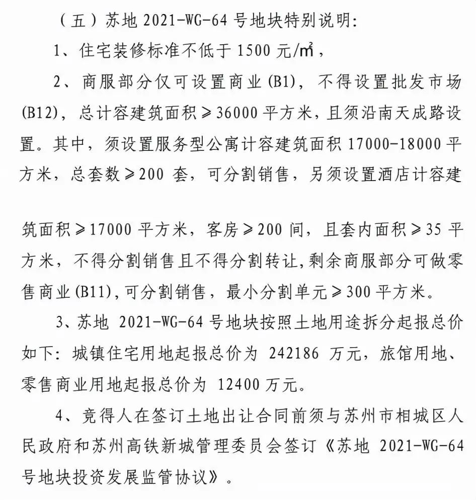
· 大和43号地块
2021年,大和房屋时隔14年重回苏州,以成交总价约25.45亿,楼面价14266元/㎡竞得高铁新城64号地块。

该地块位置非常优越,位于高铁新城融信天澄旁,毗邻苏州大学实验学校。根据规划,西侧将建设一所幼儿园和苏大实验高中校,可满足孩子的一站式教学需求。近距离在建7号线地铁、2号线高铁北站,东侧就是苏州北站高架路,交通非常方便。
目前规划还未出炉,要求住宅装修标准不低于1500元/㎡,周边多是品质小区,项目定位高端!
该项目与同批次拿地的园区湖东、科技城等地块相比,进度比较慢,至今还未有任何动作。但从拿地的要求可以看出,这个地块的建设难度还是比较大,对房企的要求比较高。土地性质为城镇住宅用地、旅馆用地、零售商业用地。
还需引进一家品牌酒店等。酒店也基本确定了,为大和皇家酒店。

那么,大和有这个实力吗?
追溯到10年前,大和(房屋)开发建设了园区现代大道沿线和风雅致。这也是大和房屋在苏打造的排名前列个住宅项目。


目前,在链家网上的挂牌价约86031元/㎡,与周边楼盘相比的话,挂牌均价也是较高的,妥妥的保值升值楼盘。


· 4号地块
无独有偶,就在2022年苏州排名前列波挂地中,高铁新城挂出了排名前列个地块。起拍楼面价约13682元/㎡。

该地块分为A\B\C\D四个地块,位置也是比较优越的,位于2号线大湾站,住宅部分可以说是地铁上盖,地铁上盖,靠近南京师范大学相城实验小学、南京师范大学苏州实验学校,距离吾悦广场也是一步之遥。商业、教育可以说是环伺,后期生活会非常便捷。

对于这个地块的要求也是非常多的,其中B区要设置文体中心,功能包含但不限于网球场、 羽毛球场、乒乓球馆、图书馆、游泳馆等。另须集中设置一处基层社区中心,一处生鲜超市,剩余部分仅可设置零售商业(B11)、餐饮。此外,D区将打造为地下空间。


又是一个高难度地块,最终会花落谁家呢?我们期待5月9-10日的土拍详情!
· 京东地块——云栖秀庭
京东地块云栖秀庭之前有介绍,组成也是非常复杂,住宅部分就由8宗小地块组成,体量较大,建筑面积近30万方,成交总价42.76亿元,成交楼面价15600元/㎡!

从规划图来看,品质也是相当高,外立面不仅颜值高,清一色玻璃幕墙,品质感满满。
据悉,户型预计有6个,面积段约100-230m²,具体户型还以售楼处公开为准。并且要求住宅户型面积不小于100平,住宅装标不低于1500/㎡。此外,京东同时拍下的,还有住宅旁边的研发中心,分为5宗小地块,设计10栋塔楼及附带裙楼,塔楼高度在79.95-99.95米,整体规划为20-28F。
从这三个新的地块要求来看,高铁新城对住区的要求也是越来越高,这或许就是高铁新城从刚改向改善转变的一个趋势。
NO.2
利好消息不断传来
板块未来发展潜力大
除了新建住宅的要求更高之外,高铁新城近期也传来了不少利好板块的消息!
从创城之初,苏州高铁新城就积极抢抓数字经济发展机遇,深耕智能网联汽车、数字金融、区块链、工业互联网、先进材料等数字经济细分领域布局,形成了数字经济发展的比较优势。
①全国首笔数字人民币支付工程款项从苏州发出!
近日,三笔项目工程款通过数字人民币在苏州成功发放。这是目前国内首笔数字人民币支付工程款项的结算交易,实现了数字金融产业与建设项目的深度融合。

②黄金“双十字”枢纽更进一步作为苏州市“一核四城”发展战略的北部核心区,“黄金双十字”枢纽的交汇处,依高铁而建、因高铁而生的苏州高铁新城,仅用十年时间,就完成华丽转变。2月22日下午,江苏省铁路办召开如通苏湖城际铁路可行性研究启动会议,标志着该项目前期工作正式启动。
2022年1月19日,苏锡常城际铁路可研阶段专项评估项目资金已落实,进入国内公开招标阶段。

苏州北站站城融合TOD综合开发持续推进,未来,将在站城融合、产城融合上作出更大探索,进一步优化城市空间、塑造城市形态,提升城市能级。

③轨道交通再迎利好
近日,苏州市轨道交通第三期建设规划调整获国家发展改革委批复,规划调整涉及的2号线北延段、4号线北延段、7号线北延段,均在相城区!而这三条线路的规划均和苏州高铁新城息息相关。

总体而言,可以看到的是,苏州高铁新城,新兴产业有活力、地区政府有魄力、城市建设有魅力、产业拓展有空间,是一块新经济发展的热土!未来发展不可估量!
声明:本文由入驻焦点开放平台的作者撰写,除焦点官方账号外,观点仅代表作者本人,不代表焦点立场。


