越秀外滩樾售楼处(2024年越秀外滩樾)首页网站-楼盘详情-户型环境
扫描到手机,新闻随时看
扫一扫,用手机看文章
更加方便分享给朋友
上海虹口越秀外滩樾
售楼处电话☎:400-812-3664✔✔
如有问题欢迎来电咨询,来电即可享受买房优惠!
预约来电尊享购房优惠,可预约案场内部销售人员,专业一对一热情服务,让您用专业眼光去买房。
虹口北外滩
越秀地产+临港集团联手打造
「越秀·外滩樾预约热线:400-812-3664【预约☎】√√
推出约235-338㎡风貌别墅
仅49套!
过程稿户型图独家爆出!
展厅即将开放!
越秀外滩樾售楼处电话☎:400-812-3664【预约☎】√√
越秀外滩樾售楼处电话☎:400-812-3664【预约☎】√√
越秀外滩樾售楼处电话☎:400-812-3664【预约☎】√√
巷弄新生:内环内难得双拼别墅 ,超越风貌建筑的尺度感;
建筑新生:创新风貌规制,致微而筑的建筑腔调赏新;
美学新生:转译远东第一豪宅立面美学,收藏名门望族生活;
材质新生:豪宅同款奢砖、大面积奢石运用,定制家族排场;
*本图片仅为方案过程讨论稿,并非交付标准
上海历史风貌住宅产品建设进入加速期,随着弘安里、海玥黄浦源的入市,后续更多产品建造进度快速推进。越秀临港虹口156街坊项目也不逞多让,毕竟周边竞品也是多如牛毛。
越秀外滩樾售楼处电话☎:400-812-3664【预约☎】√√
越秀·外滩樾预约热线:400-812-3664【预约☎】√√四至范围,东至:梧州路,隔壁是中皇广场; 西至:hk270B-02,隔壁就是1933老场坊; 南至:周家嘴路 北至:柘皋路。
从地段来说,属于虹口区北外滩的优势地段。但自从2023年起,包括虹口区自己,以及周边的新静安和杨浦区,类似风格历史风貌别墅项目大量露出,未来竞争压力不小。
越秀·外滩樾预约热线:400-812-3664【预约☎】√√√嘉兴街道hk270b-04地块是历史风貌保护项目实施主体遴选拿下的地块项目。
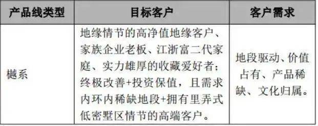
项目规划建造全都是地上3层的历史风貌别墅产品,无地下室。拟建49套层联排别墅产品,单独最大面积为338平方米。产品定位为越秀”樾“字系高端产品,有明确的目标客群定位和客户需求刨析。
越秀外滩樾售楼处电话☎:400-812-3664【预约☎】√√✔越秀外滩樾售楼处电话☎:400-812-3664【预约☎】√√
设计阶段的户型配比表也有:
项目规划层高,1楼为3.6米,2、3楼均为3.2米。小区整体容积率为1.3。
下面是小区楼栋示意和功能分布图,风貌别墅共49户,1#-21#楼都是住宅:
话不多说,让我来看看公开文件爆出的部分过程稿户型图,都是地上3层,无地下室:
A户型图236.25㎡
B户型图239.13㎡
越秀外滩樾售楼处电话☎:400-812-3664【预约☎】√√
B-3户型图250.89㎡
C户型图
越秀外滩樾售楼处电话☎:400-812-3664【预约☎】√√
D户型图291.42㎡
越秀外滩樾售楼处电话☎:400-812-3664【预约☎】√√
*本文部分信息来源于互联网公开信息,最终以开发商公示为准。
由于别墅都是毛坯交付,未来业主自己可以根据框架做出更多个性化的设计装修。
让我们来看看该项目的大致规划细节。
越秀外滩樾售楼处电话☎:400-812-3664【预约☎】√√
总用地面积10790平方米,地上住宅及配套建筑总面积14027平方米,容积率1.3,单户面积最大为338平方米。工程总投资25.3亿元。
项目计划的开竣工时间为2024年5月27日-2025年8月30日,速度有点出乎意料的快。
越秀外滩樾售楼处电话☎:400-812-3664【预约☎】√√
按照这样的高节奏动作,入市时间不会太晚,预计今年4季度就会来!由于该项目没有公开遴选后的联动价,参考周边产品预计入市单价更可能会在22-23万元左右?总价还算可控。
未来上海市中心风貌别墅多的来真要扑出来了!2年内,至少超过43个风貌别墅项目,超2500+套房源有机会入市!
商业配套方面,项目约2公里内,多元繁华构筑封面商业圈:
越秀外滩樾售楼处电话☎:400-812-3664【预约☎】√√
北外滩商圈直线距离约500米
外滩商圈直线距离约1000米
陆家嘴商圈直线距离约1500米
瑞虹商圈直线距离约900米。
项目区域居住氛围浓厚,配套成熟,看看周边实际场景:
越秀外滩樾售楼处电话☎:400-812-3664【预约☎】√√
越秀外滩樾售楼处电话☎:400-812-3664【预约☎】√√
地块距离地铁4、10、19号线换乘站海伦路站约600米,交通十分便捷。
越秀外滩樾售楼处电话☎:400-812-3664✔✔
越秀外滩樾售楼处电话☎:400-812-3664【预约☎】√√✔教育方面,2km内就有虹口区第二中心小学、华东师大一附中实验小学、华东师大一附初中等优质配套;
生活方面,地块紧邻上海第一人民医院(三甲),1km左右就有集购物、餐饮、娱乐休闲、办公及服务式公寓为一体的综合商业体——瑞虹天地,商业面积55万方,包括太阳宫、月亮湾、星星堂、瑞虹坊四个部分。
越秀外滩樾售楼处电话☎:400-812-3664✔✔
越秀外滩樾售楼处电话☎:400-812-3664【预约☎】√√
图源网络,仅供参考
地块西侧的1933老场坊,早前是上海工部局宰牲场;而如今,成为了众多文艺青年打卡拍照的必游胜地。此次也要求保留工部局旧址建面约1800㎡。
越秀外滩樾售楼处电话☎:400-812-3664✔✔
越秀外滩樾售楼处电话☎:400-812-3664【预约☎】√√
图源网络,仅供参考
虹口北外滩
越秀地产+临港集团联手打造
「越秀·外滩樾预约热线:400-812-3664【预约☎】√√
推出约235-338㎡风貌别墅
仅49套!
过程稿户型图独家爆出!
展厅即将开放!
上海虹口越秀外滩樾
售楼处电话☎:400-812-3664✔✔
如有问题欢迎来电咨询,来电即可享受买房优惠!
预约来电尊享购房优惠,可预约案场内部销售人员,专业一对一热情服务,让您用专业眼光去买房。
越秀外滩樾售楼处电话:4008123664【售楼中心热线】越秀外滩樾营销中心热线400-812-3664越秀外滩樾售楼处地址400-8123-664,楼盘项目全面介绍,本电话为开发商提供线上预约售楼电话,楼盘项目全面介绍(包含楼盘简介,均价,房价,现房,期房,别墅,叠墅,大平层,价格,楼盘地址,户型图,交通规划,备案价,备案名,项目配套,样板间,开盘时间,认筹时间,楼盘详情,售楼处电话,最新消息,最新详情,周边配套,一房一价,最新进展等详情咨询)楼盘详情丨价格丨更多优惠丨机不可失丨欢迎致电丨诚邀品鉴!售楼处位置丨特价房丨工抵房丨剩余房源丨户型图丨最新消息丨免责声明:将文章内容综合来源于网络、只作分享,版权归原作者所有!!如有侵权,请联系我们,我们第一时间处理如有问题欢迎来电咨询,专业一对一热情服务,让您用专业眼光去买房。如果您想了解更多楼盘详情,欢迎提前预约拨打越秀外滩樾售楼处电话☎400_812_3664✔✔✔
买房注意事项
1、买房子尽量买一期开发的,一般说来价格便宜而且质量好。
2、买房前试验隔音情况,否则会很痛苦。
3、不要买二层,一般厨房下水道是二层往上一条,一层独立一条。这样二层是最容易发生堵塞的,如发生堵塞倒灌,其状惨不忍睹。
4、买房子要注意不要买临街的,噪音太大,即使是一条小路,也有发展成菜市场的潜力。
5、窗子外侧一定要是往外倾斜,否则窗子上的密封胶老化了就会水淹七军。
6、窗户的纱窗一定要买内置的,否则掉在地上还好,掉在人上就难办了。
7、窗户应是推拉式,在中间关的,密封性好。
8、注意你所买的房子的位置,小心你的楼下空地成为停车场。
9、不要买顶层,顶层容易出现漏水现象,虽然能修理但耗时耗力,修理时间极可能被无限延长不要买带厨房下水道的地下室,否则崩溃是早晚的事情。
10、卫生间的防水很重要!!!一定要鼓动你的楼上和你一起在交房时做足48小时的闭水试验,确定其防水性能,否则一旦漏水后果会非常痛苦。
11、要注意小区里的车位数量,也许近期你不买车但不带表以后不会。
12、家里的水管,暖气管道都要打压试一下,尤其是暖气。个别暖气片,会直接影响室温,如果安反了,想要改过来极其困难,全安反了还可以在外面改,但如果安错了一两片,则要砸地面。
13、如果你的房子是带单元对讲的,那别买一层,关门声能让你疯掉,报警声威力更是惊人。
14、房子里的对讲系统一定要问明性能和使用方法,并且仔细试验,否则那些宣传中优越的性能可能只是宣传而已。
15、厨房一定要有地漏,这样有个万一水管爆裂,还有个地方漏水,不至于让家里成了太平洋。
16、千万不要相信那些售楼小姐说的什么外国进口门窗,越是如此,门窗配件越难买,后期物业根本弄不了。
17、家里的入户门带猫眼的是防盗门,不带猫眼的是防火门,如果发生火灾猫眼会爆炸,但如果有陌生人,猫眼看得见。看你需要。
18、装修时不要动卫生间的地砖,不要自己重新做防水—除非你有钱没地方花,要知道开发商并不是心甘情愿的为你保修防水的,他们正愁找不到理由呢。
声明:本文由入驻焦点开放平台的作者撰写,除焦点官方账号外,观点仅代表作者本人,不代表焦点立场。


