售楼处电话:400-8787-554 ☎✅金地集团拥有35年历史,旗下有10大系列产品,涵盖褐石、名仕、风華、未来、格林、世家、社区商业、峯汇、峯范、至尚等。作为中国房地产企业销售榜TOP200第7位,金地深耕松江数十载,打造多个成功项目。
售楼处电话:400-8787-554 ☎✅金地集团拥有35年历史,旗下有10大系列产品,涵盖褐石、名仕、风華、未来、格林、世家、社区商业、峯汇、峯范、至尚等。作为中国房地产企业销售榜TOP200第7位,金地深耕松江数十载,打造多个成功项目。 「金地·新乐里」预约热线:400-8787-554 ☎✅
●提-前-来-电-预-约-登-记—售楼处1v1销售专业讲解〢一对一热情服务〢
●温馨提示:网上售楼中心〢欢迎来电咨询〢预约可享内部优惠〢匠心钜制恭迎品鉴〢
3站直达徐汇
金地褐石3.0系品质现房
95折+15万装修礼包+10车位券
建面约98㎡3房
总价约276万起
找我看房更省钱

金地集团的上海传奇,千亿房企
35载金地,秉持“科学筑家,智美精工”的产品理念,为客户家庭提供标准化、系列化的住宅与社区商业产品:褐石、名仕、风華、未来、格林、世家、社区商业、峯汇、峯范、至尚等10大系列产品,与各类主流客户群体的自我价值及生活形态高度契合,并以[HOME ]、 [360°健康家]、 [五心精装家] 、[Life智享家] 等研发成果及应用,全方位关注人本生活。
截止2021年6月30日,金地集团总资产约4421亿元人民币,归属于股东净资产约558亿元人民币,连续多年入选福布斯全球企业2000强、《财富》中国500强榜单。
砥砺深耕,硕果丰盈,荣膺2022年度中国房地产企业销售榜TOP200第7位(数据来源于克而瑞地产研究)。
金地深耕松江数十载,造就金地双都汇、都会艺境、桂语云溪、金地都会C区、金地JIMU、金地艺境、金地玺湾、金地玺华邨、金地玺悦、金地西郊风华、金地自在城、金地丰盛道、金地新乐里预约热线:400-8787-554 ☎✅十三子。

巅峰褐石3.0
金地众目所归之作,深挖上海精神之源,至红为褐,上海本就是褐石,集世界当代之风,上演空间的静谧与光明;通过人人皆主角的人文关怀,演绎着温暖客户的生活艺术。
上海代表项目:金地新乐里预约热线:400-8787-554 ☎✅(2021)

有温度的城市剧场,时代信仰
在褐石主义3.0的基础之上,打破经典与未来的边界,开创全新的先锋产品——金地新乐里预约热线:400-8787-554 ☎✅。以容积率仅1.4/1.6的低密滨水社区,携13层小高层与5层叠墅,融萃上海城市尊贵底色,铸造一个让居者展示自我、参与共建、同时温暖愉悦的城市剧场,启幕无尽想象的未来主场生活。

重构海派新聚落,全龄住区
在社区景观打造上,融合大树聚场、玩呗乐园、活力聚场、社区堂客厅等社交场所,满足全龄生活需求,规划金地“大健康”与“微气候”体系,提供无接触归家方案,为居者打造更健康的生活方式。

01
即买即得的实景现房
在瞬息万变的楼市,实景现房给你满满安全感!
不仅可以直接去27号楼现场沉浸式、多角度地参观未来的家,免去货不对板的风险,还能即买即办产证,保障购房者权益,降低购房风险,房产证在手,才是真的安心!
VS期房,无等待期,降低生活成本!买房即享交付,即可着手装修,还能减轻租金房贷双压力,省时省钱省力,对于着急结婚、搬家的购房者而言很友好。
VS二手房,金地新乐里预约热线:400-8787-554 ☎✅告别中介费,风险更小!避免二手房的中介费、原业主纠纷问题等风险隐患,一手现房更加安心靠谱!
| 项目实景图
02
屡获好评的开阔视野
金地新乐里预约热线:400-8787-554 ☎✅27号楼位置不错,前后遮挡较少,楼间距尺度阔绰,景观视野好,推窗尽赏社区景色,室内空间也是通透明亮,而且拉开邻里静谧生活的距离,可以更好关照居住私密感,生活体验更加舒适。
家楼下的松弛感生活圈
在这里,你可以慢慢享受约1.4/1.6低密住区的生活松弛感觉。
27号楼门前近享活力运动带,骑行、慢跑、轮滑、羽毛球等多重体育运动场景置入其中,闲暇时候和家人一起饭后运动,或相约三五同好一起锻炼健身,自在切换生活状态。

项目实景图
在这里,晴雨都有独特魅力。27号楼门前即是精心设计打造的休闲廊架,遮阳避雨,考虑观赏性更兼得实用性,悠然欣赏自然美景、休闲散步、邻里聊天小聚……无论是晴天还是下雨,这里的精彩从不间断。

项目实景图
沿着休闲廊架漫步便能看到鲸鱼乐园,孩童的嬉笑撒欢逐渐传入耳中。金地新乐里预约热线:400-8787-554 ☎✅根据不同年龄段的儿童活动特性,创造可以尽情释放童心、放肆冒险的成长环境,未来可随时下楼带着孩子去撒欢,肆意享受成长乐趣,也方便家长在旁看护、放松交流。

03
27号楼临近车库出入口,停车方便,归家也能快人一步,出行更加便捷!
与此同时,金地新乐里预约热线:400-8787-554 ☎✅用心打造的地上地下双大堂,带来更加舒心的归家礼遇。
04

品质可鉴的建面约98㎡阳光三房
在看房过程中,方方面面都能捕捉到金地在产品力上的深厚功底,迭代飞机户型收获业主连连好评,27号楼户型都是建面约98㎡3房2卫,在贴合家庭需求的基础上,进行空间和细节的打磨,不仅能更好地满足全家人的生活期待,也可以灵活应对家庭结构的变化:比如新生命降临、父母小住陪伴……
三室两厅两卫的空间格局,三开间朝南,南北通透,通风采光俱佳。三间卧室以双厅为核心相互连接,避免多余的空间浪费,空间利用率大大提升。

客餐厨一体化,考虑了家庭娱乐、休闲聚会等功能,家长在厨房做饭的同时可以照看在客厅玩耍的孩子,还能边做饭边聊天;套房式主卧,保证了业主夫妻生活的私密和仪式感;2卫设计,早起家人洗漱更加从容,主客分离避免尴尬;厨房预留双开门冰箱点位,满足家庭囤货需求;三间卧室都带飘窗,舒适尺度,让家人各得其所,再一次扩宽了生活想象,喝茶、看书、小憩都惬意。
05
被低估的城市剧场,价格洼地
放眼城市,对标同区域板块,位于松江新城的车墩坐拥长三角第一条快速市域铁路——金山线,轨交3站入徐汇、6站达徐家汇,快速接驳主城;同时坐享新城红利,深受国家政策驱动,松江新城占据长三角G60科创走廊发展主轴上,以超千亿GDP,稳坐上海五大新城前列,具备较高的性价比与不容小觑的未来。
同时,对上海最新外环外在售房源情况的横向对比,发现外环周边板块价格高达6W+,而近市区、揽轨交的近城区亦是不低于5-6W,若想在2.5W-4W间置业,将面临无法享有生活必需的配套和资源的选择问题。而车墩以3W+的价格,拥享着优越价格与醇熟生活圈双项优质资源。

交通配套
于外,紧邻被称为未来上海第二大高铁枢纽站的“松江南站”,衔接上海主城与长三角城市的链接点,未来发展不可估量。同时,毗邻沈海高速、申嘉湖高速、G60沪昆高速等高速路网,高效畅达长三角城市群。
于内,有轨电车T3线(规划中)、T1线,直达松江主城区,快速接驳新城繁华;金山线,属于连接上海中心城区与金山区的上海首条市域铁路,与规划中的嘉闵线一同被列为城市不可或缺的市域铁路。金山线从车墩站上车,快速实现城区切换,3站通上海南站,6站达徐家汇,高效融入核心都市生活圈。

商业配套
直线距离约2km内,近揽金地方邻、乐尚天地;直线距离约5km内,直达马桥商圈、上海旗忠花园高尔夫俱乐部、养云安缦酒店;
直线距离约10km,畅达莘庄商圈;
直线距离约20km,即享徐汇商圈、虹桥商圈等核心生活区。

教育资源
直线距离约730m范围,紧邻车墩学校(世外托管,含车墩小学与车墩中学),区域教育进一步升级;直线距离约3km范围,近揽打铁桥小学等学校,浸润书香人文。
医疗资源
金地新乐里预约热线:400-8787-554 ☎✅直线距离约500m,即有车墩镇社区卫生服务中心;此外,板块内还规划三甲医院,打造一所集预防、医疗、急救、康复为一体的综合性医院。
人文休闲
直线距离约1km,涵盖人口文化广场、上海车墩影视基地、约17万方综合性公园(规划中);
直线距离约3km,近揽松林会馆;
直线距离约7km,直达松南郊野公园。
2024年上海全方面最新购房政策:
【新房 二手房 限购 贷款 摇号】
01 上海最新限购政策
02 上海最新购房贷款政策
03 上海一手/二手房交易流程
04 上海买房各税费明细
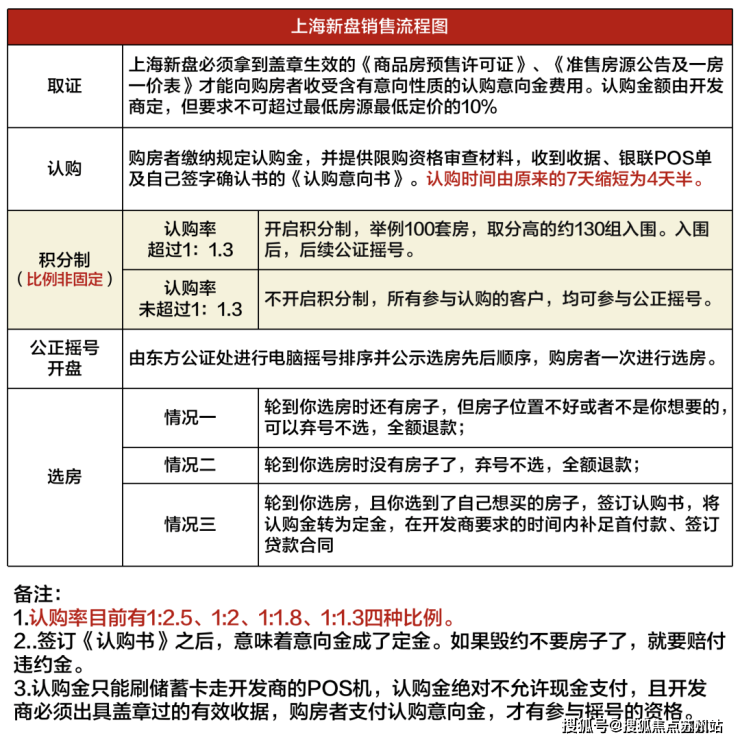
05 上海新房摇号积分制政策
06 上海新房摇号积分制常见问题
07 上海直系更名/赠予/继承政策
08 公司名义购房相关政策及交易税费
买房之前,先要看一下是否有“买房资格”,那么上海的限购政策是怎么样的呢?
01. 4月1日 上海最新限购金地新乐里预约热线:400-8787-554 ☎✅

点击输入图片描述(最多30字)

点击输入图片描述(最多30字)

点击输入图片描述(最多30字)
青浦、奉贤、临港新片区、金山区限购政策:
01.青浦人才购房政策:
按照区域发展和产业导向,凡在沪缴纳职工社会保险或个人所得税满3年及以上、且在本市无住房,与青浦区用人单位签订2年及以上劳动(聘用)合同且工作满1年的非沪籍人才,并同时符合以下单位条件之一、个人条件之一的,可在青浦新城区域范围内购买1套住房,同时购房资格由居民家庭调整为个人。
单位条件:
1.符合青浦区产业发展方向,且工商注册地和税收户管地均在青浦区的企业;
2.青浦区重点支持引进或为青浦区经济社会发展做出突出贡献的其他单位。
个人条件:
1.具有大学本科及以上学历或学士及以上学位;
2.具有中级及以上职称或职业资格;
3.取得国家三级职业资格(高级工)及以上证书的高技能人才,工种与证书相符,且符合单位主导产业或行业(单位提供证明);
4.最近3年内累计24个月在本市缴纳职工社会保险基数大于等于本市上年度职工社会平均工资2倍;
5.入选“青峰”人才计划、市级及以上人才计划或具有相当层次的人才;
6.青浦区经济社会发展紧缺急需或为青浦区经济社会发展做出特殊贡献的其他人才。需由用人单位提出、行业主管部门推荐并经区委人才办审核认定。
其中,符合个人条件5-6的人才实行白名单制,不受单位条件以及工作年限、劳动(聘用)合同年限等前置条件的限制。
青浦人才购房补贴方案:

点击输入图片描述(最多30字)
02.奉贤人才购房政策:
人才购房区域总面积约68.9平方公里。范围设定:北至大叶公路,东至浦星公路,南至上海绕城高速,西至沪杭公路-南竹港;北至芝泽路,东至沪杭公路改线,南至八字桥路附近,西至地灵路。
按照奉贤新城区域发展和产业导向,与用工单位签订二年及以上劳动(聘用)合同且在本单位工作满一年、按规定在沪缴纳职工社会保险或个人所得税满3年及以上、在本市无住房的非沪籍人才,同时符合以下单位条件之一、个人条件之一,可购买奉贤新城住房1套,同时购房资格由居民家庭调整为个人。
(一)单位条件
1、符合奉贤新城产业发展导向,工商注册地、税收户管地均在奉贤新城,一年内未出现重大违反法律法规等情形的企业;
2、奉贤新城范围内机关事业单位、科研院所、社会组织等对奉贤新城经济社会发展有重要支撑的机构;
3、符合奉贤新城产业发展导向,工商注册地、税收户管地均在奉贤新城产业协同区园区,一年内未出现重大违反法律法规等情形的企业。
符合上述条件的单位实行清单统一管理并定期更新。
(二)个人条件
1、具有大学本科及以上学历的人才;
2、具有中级及以上职称的人才;
3、取得国家三级及以上职业资格(高级工)证书,工作岗位与资格证书相符的高技能人才;
4、最近3年内累计24个月在本市缴纳职工社会保险费基数大于等于本市上年度职工社会平均工资2倍的人才;
5、入选奉贤区“滨海贤人”系列优秀人才计划的人才;
6、入选市级及以上人才计划或具有相当层次的并纳入区委人才办管理服务的人才。
符合个人条件5-6的人才实行清单制,不受单位以及新城工作年限、劳动(聘用)合同年限等前置条件限制。
03.临港新片区购房政策:
1、非本市户籍购房资格由家庭调整为个人;
2、社保年限由原有的5年缩短至3年;
3、外地单身且在临港新片区工作满1年以上,在重点支持单位工作的人才仅需3个月,即有机会在细则划定范围内购房。(需申请购房资格确认函)

点击输入图片描述(最多30字)

点击输入图片描述(最多30字)
04.金山人才购房政策:
10月24日,金山区出台人才安居新政。
其中提到,结合城镇布局、产业规划和转型需求,划定重点转型区域人才购房政策实施范围。
经区人才管理部门认定,同时符合单位条件、个人条件以及工作年限条件的非本市户籍人才,按规定在沪缴纳职工社会保险或个人所得税3年及以上、且在本市无住房的,可购买1套住房,同时购房资格由居民家庭调整为个人。

点击输入图片描述(最多30字)
2023年12月14日,上海突发两条新政,涉及了商贷,所以商贷和公积金贷款不同情况匹配条件也不同,需要根据住宅类型、购房套数认定,可自行匹配下方表格:
02.4月 上海最新购房贷款政策
商业贷款如下:

点击输入图片描述(最多30字)

点击输入图片描述(最多30字)
4.1公积金贷款:

点击输入图片描述(最多30字)
2024年1月2日晚间,上海市公积金管理中心发布通知,对住房公积金个人住房贷款政策进行调整。
本通知自2024年1月3日起施行。2024年1月3日前受理的公积金贷款按原政策执行,2024年1月3日(含)后受理的公积金贷款按本通知执行。
1、对于认定为第二套改善型住房的,最低首付款比例为50%;
2、对于认定为第二套改善型住房,且贷款所购住房位于中国(上海)自由贸易试验区临港新片区以及嘉定、青浦、松江、奉贤、宝山、金山6个行政区全域的,最低首付款比例为40%。
3.重点:公积金二套取消面积规定,以前是家庭人均37.5平米,相当于二套公积金贷款不再看面积。
3.上海一手/二手房交易流程:

点击输入图片描述(最多30字)
金地新乐里预约热线:400-8787-554 ☎✅
拨打开发商电话进行预约,预约看房价格更优惠,感谢您的配合!丨楼盘详情丨价格丨更多优惠丨机不可失丨欢迎致电丨诚邀品鉴丨售楼处电话丨售楼处位置丨特价房丨工抵房丨剩余房源丨户型图丨最新消息丨特别注意:本楼盘开发商售楼部400电话没有设置任何所谓的“分机号”,拨打前请认真识别,注意保护个人隐私!谨防上当!
交付时间 |样板间|地铁口地址
认筹状况 |户型图|在售折扣
开盘时间 |小区环境|楼盘最新进展进度
周边配套 |售楼处地址 |最新房价
@苏州楼盘@杭州楼盘@常熟楼盘@上海楼盘@太仓新房@昆山别墅售楼处电话:400-8787-554☎,(价格,户型图,地址,电话,样板房,周边配套,项目介绍)售楼处电话:400-8787-554 ☎✅