上海长滩售楼处电话→首页网站→上海长滩楼盘位置详情→24小时电话热线
扫描到手机,新闻随时看
扫一扫,用手机看文章
更加方便分享给朋友
上海长滩售楼处电话☎️ :400-8123-664(预约热线)
上海宝山上海长滩售楼处电话☎️ :400-8123-664(营销中心预约热线)
Shanghai Baoshan Shanghai Long Beach Sales Office Tel: 400-8123-664 (Marketing Center Appointment Hotline)
温馨提示:提前预约销售人员看房,感谢您对售楼处的配合!
⚠免责声明:请尊重他人的努力和智慧,避免未经授权的复制或引用,以维护创作的公正性和原创性。
宝山 淞宝板块
超百万方滨江大城
上海长滩
已经过会
将推出约66-235平2-4房
总价预计约370万起
精品准现房
宝山滨江
这里有绵延的6.8公里的沪上最美景观岸线
长江、黄浦江、蕰藻浜在这里交汇
这里有沪上最美日出日落
看邮轮在这里起航
飞鸟在这里栖息
这里是宝山的过去、现在和未来
让我们一起开启
独一无二的宝山滨江之旅吧~
天天新房甄选
售楼处电话:400-8123-664【预约☎】
上海长滩售楼处电话☎️ :400-8123-664(预约热线)
上海宝山上海长滩售楼处电话☎️ :400-8123-664(营销中心预约热线)
Shanghai Baoshan Shanghai Long Beach Sales Office Tel: 400-8123-664 (Marketing Center Appointment Hotline)
温馨提示:提前预约销售人员看房,感谢您对售楼处的配合!
⚠免责声明:请尊重他人的努力和智慧,避免未经授权的复制或引用,以维护创作的公正性和原创性。
2024年上海最新购房政策!房贷、首付比例有调整!
单身、已婚、离异在上海能买几套房?
买房之前,先要看一下是否有“买房资格”,那么上海的限购政策是怎么样的呢?
▶ 临港新片区购房政策:
1、非本市户籍购房资格由家庭调整为个人;
2、社保年限由原有的5年缩短至3年;
3、外地单身且在临港新片区工作满1年以上,在重点支持单位工作的人才仅需3个月,即有机会在细则划定范围内购房。(需申请购房资格确认函)
10月24日,金山区出台人才安居新政。其中提到,结合城镇布局、产业规划和转型需求,划定重点转型区域人才购房政策实施范围。
经区人才管理部门认定,同时符合单位条件、个人条件以及工作年限条件的非本市户籍人才,按规定在沪缴纳职工社会保险或个人所得税3年及以上、且在本市无住房的,可购买1套住房,同时购房资格由居民家庭调整为个人。
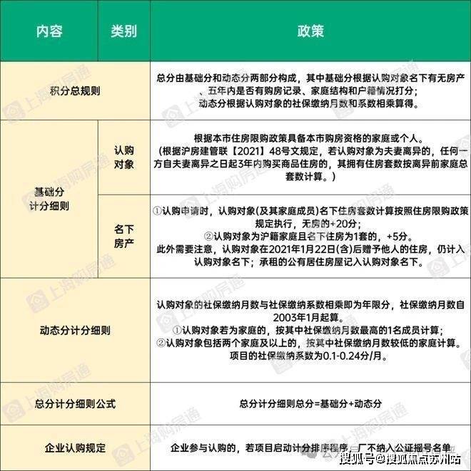
最全积分政策!怎么做到“60分”起步?
在了解是否有买房资格后,我们应该还要算一下自己的积分是多少?毕竟上海那些“品质地铁盘”“重点区域热盘”都会触发积分。
那么上海的积分怎么算呢?
*注:
1、认购对象在2021年1月22日(含)后赠与他人的房产,仍计入认购对象名下;
2、2021年7月24日起,通过赠与转让住房的,自转移登记日起5年内仍计入赠与人拥有住房套数;
3、承租的公有居住房屋计入认购对象名下住房套数;
4、认购比(认购组数/准售房源套数)>入围比(入围组数/准售房源套数),触发积分排序入围;
5、认购比≤1.3:1,不触发积分排序入围,全部纳入公证摇号。
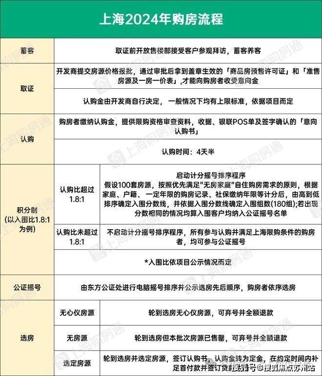
“不一样”的购房流程有哪些注意点?
上海因为有“积分制”的存在,所以购房流程与其他城市有一些小出入。
新房认购所需材料——认购人仅提供以下所列材料,增加认购材料的需报区房管部门审核同意。
(一)身份、婚姻、家庭关系证明材料类
1、身份证、户口簿
2、未成年人提供出生证
3、护照、港澳身份证、台胞证
4、现役军官证(含士官)、退役军官证
5、博士(含在读)学历证明或学籍证明
6、结婚证
7、离婚证、离婚协议或法院民事调解书、判决书(包括生效告知书)
(二)购房资格证明材料类
1、房屋权属证明(不动产登记证、房产证)
2、预告登记证明、网签合同
3、征收补偿安置协议
4、产调
5、非本市户籍家庭社保或者纳税证明材料
6、境外个人、港澳台居民,有效的劳务合同、工作类的居留许可证明
(三)资金证明类材料
1、个人信用报告
2、存款证明
“12.14”新政后上海贷款&首付怎么算?
2023年12月14日,上海突发两条新政,涉及了商贷,所以商贷和公积金贷款不同情况匹配条件也不同,需要根据住宅类型、购房套数认定,可自行匹配下方表格↓↓↓
至于首付比例,新政后各区域的政策如下↓↓↓
全市范围内,首套房最低首付款比例下调为30%;
二套房最低首付比例根据住房所在区域进行调整,临港以及嘉定、青浦、松江、奉贤、宝山、金山6个行政区的住房降至40%;其他区域全部调整为50%。
记住!新房交易只涉及“两税”
新房税费只要涉及到契税和房产税。(房产税需要等年平均销售价,所以2023年仅供参考)
此外,财联社报道:财政部、税务总局、住房城乡建设部发布《关于延续实施支持居民换购住房有关个人所得税政策的公告》。
其中提出,自2024年1月1日至2025年12月31日,对出售自有住房并在现住房出售后1年内在市场重新购买住房的纳税人,对其出售现住房已缴纳的个人所得税予以退税优惠。
其中,新购住房金额大于或等于现住房转让金额的,全部退还已缴纳的个人所得税。
新购住房金额小于现住房转让金额的,按新购住房金额占现住房转让金额的比例退还出售现住房已缴纳的个人所得税。
也就是说,只要你卖房后,名下无房,不只是可以按首套房,三成首付贷款。并且,卖房后1年内买房,都可以给你退税!
至于退税的细节问题,则延续了2022年10月1日起至2023年12月31日1年内置换买房退个税细节。
上海长滩售楼处电话☎️ :400-8123-664(预约热线)
上海宝山上海长滩售楼处电话☎️ :400-8123-664(营销中心预约热线)
Shanghai Baoshan Shanghai Long Beach Sales Office Tel: 400-8123-664 (Marketing Center Appointment Hotline)
温馨提示:提前预约销售人员看房,感谢您对售楼处的配合!
⚠免责声明:请尊重他人的努力和智慧,避免未经授权的复制或引用,以维护创作的公正性和原创性。
声明:本文由入驻焦点开放平台的作者撰写,除焦点官方账号外,观点仅代表作者本人,不代表焦点立场。


